Báo cáo ĐTM của Dự án khu đô thị sinh thái
- Dự án Khu đô thị sinh thái, thương mại du lịch tại tỉnh Long An với mục tiêu phát triển khu đô thị sinh thái, thương mại du lịch nhằm tạo động lực phát triển kinh tế - xã hội, sinh thái và môi trường, phát triển hệ thống đô thị du lịch, cung cấp ra thị trường đa dạng loại hình nhà ở, tạo việc làm cho lao động địa phương. Báo cáo ĐTM của dự án khu đô thị sinh thái.
Báo cáo ĐTM của Dự án đầu tư Khu đô thị sinh thái, thương mại du lịch
1.1. Thông tin về Dự án:
1.1.1. Thông tin chung về Dự án
1.1.2. Phạm vi, quy mô, công suất
- Quy mô sử dụng đất: 220,05 ha;
- Quy mô dân số: khoảng 37.163 người; Trong đó:
+ Đất ở: 1.193.126,47 m2
+ Đất công cộng: 5.902,57 m2
+ Đất giáo dục: 60.224,11 m2
+ Đất y tế: 3.170,52 m2
+ Đất thương mại dịch vụ: 27.315,74 m2
+ Đất cây xanh mặt nước: 349.253,10 m2
+ Đất công trình đấu mối hạ tầng kỹ thuật: 6.130,44 m2
+ Đất giao thông: 555.373,24 m2
5.1.2.1. Mục tiêu của Dự án
- Cụ thể hóa các định hướng của Quy hoạch phân khu 1/2000 Khu đô thị sinh thái, thương mại du lịch tại xã Thanh Phú, huyện Bến Lức, tỉnh Long An, trong đó xác định các khu vực có vị trí thuận lợi cho phát triển mô hình đô thị sinh thái, kết hợp thương mại du lịch. Đồng thời thu hút nguồn lực đầu tư, lập dự án đầu tư xây dựng các công trình hạ tầng kỹ thuật và hạ tầng xã hội theo đồ án quy hoạch được duyệt.
- Dự án Khu đô thị sinh thái, thương mại du lịch tại tỉnh Long An với mục tiêu phát triển khu đô thị sinh thái, thương mại du lịch nhằm tạo động lực phát triển kinh tế - xã hội, chuyển dịch cơ cấu kinh tế địa phương theo hướng công nghiệp hóa, hiện đại hóa, đồng thời bảo vệ, tôn tạo và nâng cao giá trị cảnh quan, sinh thái và môi trường, phát triển hệ thống đô thị du lịch, cung cấp ra thị trường đa dạng loại hình nhà ở, tạo việc làm cho lao động địa phương.
- Đáp ứng một phần nhu cầu nhà ở và kết hợp kinh doanh cho nhân dân huyện Bến Lức nói riêng và tỉnh Long An nói chung. Tạo cho khu dân cư có cuộc sống chất lượng cao, khu ở Xanh - Sạch - Đẹp, có môi trường thiên nhiên tốt và có cơ sở hạ tầng kỹ thuật đồng bộ.
- Đóng góp vào ngân sách nhà nước và phần thúc đẩy phát triển kinh tế địa phương, đảm bảo tính hiệu quả trong việc sử dụng đất tiết kiệm và hợp lý, gia tăng giá trị đất đai thông qua tầm nhìn quy hoạch.
Loại hình của Dự án
Báo cáo ĐTM khu dân cư Báo cáo ĐTM Khu chung cư PDF Báo cáo ĐTM dự an đường giao thông PDF Báo cáo ĐTM của dự AN
5.1.2.2. Loại hình dự án: Dự án đầu tư mới khu đô thị và hạ tầng kỹ thuật đồng bộ.
5.1.2.3. Quy mô, công suất của Dự án
Quy mô sử dụng đất: 220,05 ha;
Quy mô dân số: khoảng 37.163 người;
Đầu tư xây dựng các hạng mục công trình kiến trúc với quy mô như sau:
Bảng 2. Quy mô sử dụng đất của các hạng mục công trình
| 
 TT | 
 Hạng mục sử dụng đất | Diện tích (m2) | Diệntích (ha) | Diện tích sàn XD (m2) | Tỷ lệ (%) | 
| 1 | Đất ở | 1.193.126,47 | 119,31 | 
 | 54,22% | 
| 1.1 | Đất ở mới thấp tầng | 1.114.053,35 | 111,41 | 3.342.160,05 | 50,63% | 
| 1.2 | Đất ở hỗn hợp cao tầng | 58.353,85 | 5,84 | 379.300,03 | 2,65% | 
| 1.3 | Đất ở tái định cư | 20.719,27 | 2,07 | 62.157,81 | 0,94% | 
| 2 | Đất công cộng | 5.902,57 | 0,59 | 8.263,60 | 0,27% | 
| 3 | Đất giáo dục | 60.224,11 | 6,02 | 88.852,70 | 2,74% | 
| 4 | Đất y tế | 3.170,52 | 0,32 | 4.438,73 | 0,14% | 
| 5 | Đất thương mại dịch vụ | 27.315,74 | 2,73 | 76.662,16 | 1,24% | 
| 6 | Đất cây xanh mặt nước | 349.253,10 | 34,93 | 
 | 15,87% | 
| 6.1 | Đất cây xanh | 126.628,74 | 12,66 | 
 | 5,75% | 
| 6.2 | Mặt nước | 222.624,36 | 22,26 | 
 | 10,12% | 
| 7 | Đất công trình đầu mối hạ tầng kỹ thuật | 6.130,44 | 0,61 | 
 | 0,28% | 
| 8 | Đất giao thông | 555.373,24 | 55,54 | 
 | 25,24% | 
| 8.1 | Đất đường giao thông | 518.036,33 | 51,80 | 
 | 23,54% | 
| 8.2 | Đất bãi đỗ xe | 37.336,91 | 3,73 | 
 | 1,70% | 
| 
 | Tổng cộng | 2.200.496,19 | 220,05 | 
 | 100% | 
Hình 3. Phối cảnh không gian kiến trúc khu vực Dự án

| STT | Hạng mục công trình | Quy mô | 
| A | Các hạng mục công trình nhà ở chính | 
 | 
| 1 | Đất ở mới thấp tầng | 4.951 lô | 
| 2 | Đất ở hỗn hợp cao tầng | 4.300 căn | 
| 3 | Đất ở tái định cư | 180 lô | 
| B | Các hạng mục công trình hạ tầng kỹ thuật | 
 | 
| 4 | Hạng mục giao thông | Đồng bộ | 
| 5 | Hạng mục cấp điện | Đồng bộ | 
| 6 | Hạng mục cấp nước | Đồng bộ | 
| 7 | Hạng mục chiếu sáng | Đồng bộ | 
| 8 | Hạng mục thông tin liên lạc | Đồng bộ | 
| 9 | Hạng mục đường dây, đường ống kỹ thuât | Đồng bộ | 
| C | Các hạng mục công trình phụ trợ | 
 | 
| 10 | Đất cây xanh | 126.628,74 m2 | 
| 11 | Đất mặt nước | 222.624,36 m2 | 
| 12 | Các công trình công cộng thương mại dịch vụ, y tế, giáo dục... | - | 
5.1.3.1. Các hạng mục công trình chính
- Xây dựng thô 4.951 lô đất ở mới thấp tầng, 4.300 căn hộ đất ở hỗn hợp cao tầng, 180 lô đất ở tái định cư và các công trình công cộng, cây xanh mặt nước, cụ thể:
5.1.3.1.1. Đất ở
Diện tích 1.193.126,47 m2. Chiếm 54,22% diện tích đất dự án. Bao gồm đất ở mới (đất ở mới thấp tầng, ở hỗn hợp cao tầng), đất ở tái định cư. Trong đó:
Đất ở mới thấp tầng:
- Tổng diện tích đất nhà ở mới thấp tầng khoảng: 111,41ha. Chiếm tỷ lệ 50,63%;
- Diện tích sàn xây dựng khoảng: 3.342.160,05 m2. Khoảng 4.951 lô;
- Tầng cao xây dựng tối đa: 5 tầng;
- Mật độ xây dựng: 90%;
- Hình thức kiến trúc: Công trình thiết kế tối đa 5 tầng và được thiết kế theo lối kiến trúc hiện đại, khung cột bê tông cốt thép kết hợp với kính chịu lực, sơn hoàn thiện mặt ngoài đồng bộ màu sắc hài hòa, cửa sổ nhựa Châu Âu cao cấp, mái lợp ngói màu sắc phù hợp với tổng thể kiến trúc mặt ngoài của công trình;
+ Gồm các khu: OM1-1 đến OM1-23; OM2-1 đến OM2-21; OM3-1 đến OM3-38; OM4-1.
Đất ở hỗn hợp cao tầng:
Tổng diện tích đất nhà ở hỗn hợp cao tầng nghiên cứu khoảng: 5,84 ha. Chiếm tỷ lệ 2,65%;
Diện tích sàn xây dựng khoảng: 379.300,03 m2. Khoảng 4.300 căn hộ;
Tầng cao xây dựng tối đa: 45 tầng;
Mật độ xây dựng: 50%;
Hình thức kiến trúc: Công trình thiết kế tối đa 45 tầng và được thiết kế theo lối kiến trúc hiện đại, khung cột bê tông cốt thép kết hợp với kính chịu lực, sơn hoàn thiện mặt ngoài đồng bộ màu sắc hài hòa, cửa sổ nhựa Châu Âu cao cấp, trần thạch cao, vật liệu hoàn thiện và thiết bị trong phòng được sử dụng vật liệu và thiết bị cao cấp nhập ngoại, màu sắc phù hợp với tổng thể kiến trúc mặt ngoài của công trình;
+ Gồm các khu: HH1-1; HH2-1; HH2-2. 
Đất ở tái định cư:
Tổng diện tích đất nhà ở tái định cư nghiên cứu khoảng: 2,07 ha. Chiếm tỷ lệ 0,94%;
Diện tích sàn xây dựng khoảng: 62.157,81 m2. Khoảng 180 lô;
Tầng cao xây dựng tối đa: 5 tầng;
Mật độ xây dựng: 90%;
Hình thức kiến trúc Công trình thiết kế tối đa 5 tầng và được thiết kế theo lối kiến trúc hiện đại, khối tích công trình lớn, khung cột bê tông cốt thép kết hợp với kính chịu lực, sơn hoàn thiện mặt ngoài màu sắc nổi bật, sử dụng các giải pháp chống nóng, chống ồn, chống cháy nổ, vật liệu an toàn, thân thiện với môi trường, mái thiết kế hiện đại theo tổng thể kiến trúc dự án;
- Gồm các khu: TDC1-1; TDC2-1; TDC2-2.
5.1.3.1.2. Công trình công cộng
Công trình thương mại dịch vụ:
Diện tích khu đất khoảng 2,73 ha. Chiếm tỷ lệ 1,24%;
Diện tích sàn xây dựng khoảng: 76.662,16 m2;
Mật độ xây dựng tối đa: 80%;
Chiều cao xây dựng tối đa: 5 tầng;
Hình thức kiến trúc: Công trình thiết kế tối đa 5 tầng và được thiết kế theo lối kiến trúc hiện đại, khối tích công trình lớn, khung cột bê tông cốt thép kết hợp với kính chịu lực, sơn hoàn thiện mặt ngoài màu sắc nổi bật, sử dụng các giải pháp chống nóng, chống ồn, chống cháy nổ, vật liệu an toàn, thân thiện với môi trường, mái thiết kế hiện đại theo tổng thể kiến trúc dự án;
- Gồm các khu: TMDV2-1 đến TMDV2-3; TMDV3-1 đến TMDV3-8.
Công trình giáo dục (trường mầm non, trường tiểu học, trường trung học cơ sở, trường liên cấp 2+3):
- Diện tích khu đất khoảng: 6,02 ha. Chiếm tỷ lệ 2,74%;
- Mật độ xây dựng tối đa 40%;
- Diện tích sàn xây dựng: 88.852,70 m2;
- Chiều cao tối đa 5 tầng;
- Hình thức kiến trúc: Công trình thiết kế tối đa 5 tầng và được thiết kế theo lối kiến trúc hiện đại, phù hợp với hướng nắng và gió tạo không gian thoáng mát: tường xây gạch 110, khung cột bê tông cốt thép kết hợp với kính chịu lực, sơn hoàn thiện mặt ngoài màu sắc hài hòa, cửa sổ nhựa chống nóng, chống ồn, trần thạch cao, vật liệu hoàn thiện trong phòng học được sử dụng vật liệu và thiết bị có thương hiệu trong nước, khu vệ sinh lắp đặt thiết bị vệ sinh của các hãng có uy tín trên thị trường, mái thiết kế hiện đại theo tổng thể kiến trúc dự án;
- Gồm các khu: GD1-1 đến GD1-3; GD2-1 đến GD2-2.
Đất trung tâm văn hóa – thể dục thể thao
- Diện tích khu đất khoảng: 0,59 ha. Chiếm tỷ lệ 0,27%;
- Mật độ xây dựng tối đa: 40%;
- Diện tích sàn xây dựng: 8.263,60 m2;
- Chiều cao tối đa: 5 tầng;
- Hình thức kiến trúc: Công trình thiết kế tối đa 5 tầng và được thiết kế theo lối kiến trúc hiện đại, khung cột bê tông cốt thép kết hợp với kính chịu lực, sơn hoàn thiện mặt ngoài màu sắc hài hòa, cửa sổ nhựa chống nóng, chống ồn, trần thạch cao, vật liệu hoàn thiện trong phòng học được sử dụng vật liệu và thiết bị có thương hiệu trong nước, mái thiết kế hiện đại theo tổng thể kiến trúc dự án.
Đất y tế
Diện tích khu đất khoảng: 0,32 ha. Chiếm tỷ lệ 0,14%;
Mật độ xây dựng tối đa: 40%, tỷ lệ đất trồng cây xanh tối thiểu là 30%;
Diện tích sàn xây dựng: 4.438,73 m2;
Chiều cao tối đa: 5 tầng;
- Hình thức kiến trúc: Công trình thiết kế tối đa 5 tầng và được thiết kế theo lối kiến trúc hiện đại, khung cột bê tông cốt thép kết hợp với kính chịu lực, sơn hoàn thiện mặt ngoài màu sắc hài hòa, cửa sổ nhựa chống nóng, chống ồn, trần thạch cao, vật liệu hoàn thiện trong phòng học được sử dụng vật liệu và thiết bị có thương hiệu trong nước, mái thiết kế hiện đại theo tổng thể kiến trúc dự án;
+ Gồm các khu: YT1-1.
5.1.3.1.3. Công trình cây xanh mặt nước
Cây xanh sử dụng công cộng cấp đơn vị có tổng diện tích 126.628,74 m2
ĐTM môi trường Báo cáo ĐTM khu dân cư Báo cáo ĐTM khu công nghiệp Báo cáo ĐTM của dự AN
Gồm các khu: CX1-1 đến CX1-3; CX3-1 đến CX3-8.
Mặt nước có diện tích 222.624,36 m2.
Gồm các khu: MN1-1 đến MN1-2; MN3-1 đến MN3-4; MN4-1 đến MN4-2.
Mật độ xây dựng 5%, tầng cao 1 tầng, chủ yếu xây dựng các công trình dịch vụ có kiến trúc hài hoà với thiên nhiên.
Công trình giao thông
Đất đường giao thông với diện tích 518.036,33 m2;
Đất bãi đỗ xe tổng diện tích 37.336,91 m2.
Gồm các khu: P1-1 đến P1-3; P3-1 đến P3-17.
Công trình hạ tầng kỹ thuật
Đất hạ tầng kỹ thuật có diện tích 6.130,44 m².
Gồm các khu: HTKT1-1 đến 1-3.
Công trình nhà ở xã hội
Căn cứ theo Khoản 1, Điều 4: Nguyên tắc xác định quỹ đất để phát triển nhà ở xã hội tại Nghị định số 100/NĐ-CP ngày 20/10/2015 Về việc Phát triển và quản lý nhà ở xã hội thì dự án Khu đô thị sinh thái, thương mại du lịch không thuộc trường hợp phải dành quỹ đất phát triển nhà ở xã hội theo Văn bản số 4844/UBND –KT&HT của UBND huyện Bến Lức ngày 13/5/2022 thống nhất không bố trí quỹ đất nhà ở xã hội đối với đồ án quy hoạch phân khu xây dựng tỷ lệ 1/2.000 Khu đô thị sinh thái, thương mại du lịch tại xã Thanh Phú, huyện Bến Lức, tỉnh Long An.
1.1.4. Các yếu tố nhạy cảm về môi trường
- Dự án có yêu cầu chuyển đổi mục đích sử dụng đất trồng lúa nước từ 02 vụ trở lên theo thẩm quyền quy định của pháp luật về đất đai;
- Dự án có yêu cầu di dân, tái định cư theo thẩm quyền quy định của pháp luật về đầu tư công, đầu tư và pháp luật về xây dựng.
Các hạng mục công trình có khả năng tác động xấu đến môi trường
Bảng 4. Tóm tắt các hạng mục công trình có khả năng tác động xấu đến môi trường
| TT | Hoạt động của Dự án | Chất ô nhiễm chính | 
| 
 | Giai đoạn thi công | 
 | 
| 1 | Vận chuyển phương tiện thi công | Bụi, tiếng ồn, khí thải giao thông | 
| 2 | San lấp mặt bằng, bốc dỡ vật liệu thi công | Bụi, tiếng ồn, CTRCNTT, CTNH | 
| 3 | Máy móc thi công, hàn xì, hoạt động bảo trì bảo dưỡng | Bụi, tiếng ồn, khí thải, khói thải, CTNH | 
| 4 | Sinh hoạt của CBCNV | Nước thải sinh hoạt, CTRSH | 
| 
 | Giai đoạn vận hành | 
 | 
| 1 | Hoạt động giao thông của người dân | Bụi, tiếng ồn, khí thải giao thông | 
| 2 | Hoạt động nấu nướng từ căn hộ | Khói thải, khí độc | 
| 3 | Sinh hoạt của người dân | Nước thải sinh hoạt, CTRSH | 
| 4 | Trạm XLNT tập trung | Mùi, bùn thải | 
| 5 | Hoạt động bảo trì bảo dưỡng | CTNH | 
1.3. Dự báo các tác động môi trường chính, chất thải phát sinh theo các giai đoạn của dự án
1.3.1. Nguồn phát sinh, loại chất thải, đối tượng chịu tác động trong từng giai đoạn
Bảng 5. Tóm tắt nguồn phát sinh, loại chất thải, đối tượng chịu tác động trong giai đoạn thi công
| 
 TT | 
 Chất thải | 
 Nguồn phát sinh | 
 Đối tượng tác động | Quy mô tác động | |
| Không gian | Thời gian | ||||
| 
 | Nguồn tác động liên quan đến chất thải | ||||
| 
 
 
 
 
 
 1 | 
 
 
 
 
 Bụi, khí thải | 
 | 
 
 
 
 | 
 
 
 
 | 
 
 
 
 
 Tạm thời: Trong giai đoạn thi công Dự án | 
| 
 2 | 
 Nước mưa chảy tràn | - Nước mưa chảy tràn trên bề mặt diện tích thực hiện thi công | 
 - Môi trường nước | Thủy vực tiếp nhận nước mưa chảy tràn của Dự án | 
 Tạm thời: Trong giai đoạn thi công Dự án | 
| 
 
 3 | 
 Nước thải sinh hoạt | - Hoạt động sinh hoạt của công nhân thi công Dự án | 
 | 
 Thủy vực tiếp nhận nước thải của Dự án | 
 Tạm thời: Trong giai đoạn thi công Dự án | 
| 
 4 | Chất thải rắn sinh hoạt | 
 - Hoạt động của công nhân thi công | 
 
 | Khu vực lưu trữ, tiếp nhận CTRSH | Lâu dài: Do quá trình phân hủy các CTR diễn ra trong thời gian dài | 
| 
 5 | CTR xây dựng, CTRCNTT | 
 | 
 
 | Khu vực lưu trữ, tiếp nhận CTRCNTT | Lâu dài: Do quá trình phân hủy các CTR diễn ra trong thời gian dài | 
| 
 6 | 
 Chất thải nguy hại | - Hoạt động sửa chữa, bảo dưỡng máy móc, phương tiện thi công | 
 
 | Khu vực lưu trữ, tiếp nhận CTNH | Lâu dài: Do quá trình phân hủy các CTR diễn ra trong thời gian dài | 
| 
 | Nguồn tác động không liên quan đến chất thải | ||||
| 
 1 | 
 Tiếng ồn, độ rung | 
 - Các máy móc, phương tiện | 
 
 | - Khu vực thực hiện Dự án và khu dân cư lân cận | 
 Tạm thời: Trong giai đoạn thi công Dự án | 
| 
 2 | 
 Các tác động khác | - Các hoạt động chung của giai đoạn thi công | 
 | - Khu vực thực hiện Dự án và khu dân cư lân cận | 
 Tạm thời: Trong giai đoạn thi công Dự án | 
Bảng 6. Tóm tắt nguồn phát sinh, loại chất thải, đối tượng chịu tác động trong giai đoạn vận hành
| 
 TT | 
 Chất thải | 
 Nguồn phát sinh | 
 Đối tượng tác động | Quy mô tác động | |
| Không gian | Thời gian | ||||
| 
 | Nguồn tác động liên quan đến chất thải | ||||
| 
 
 
 1 | 
 
 
 Bụi, khí thải, mùi | 
 | 
 
 | 
 | 
 
 
 Trong thời gian Dự án vận hành | 
| 
 2 | 
 Nước mưa chảy tràn | - Nước mưa chảy tràn trên bề mặt diện tích thực hiện Dự án | 
 - Môi trường nước | Thủy vực tiếp nhận nước mưa chảy tràn của Dự án | 
 Trong thời gian Dự án vận hành | 
| 
 3 | 
 Nước thải sinh hoạt | 
 - Hoạt động sinh hoạt người dân | 
 | Thủy vực tiếp nhận nước thải sinh hoạt của Dự án | 
 Trong thời gian Dự án vận hành | 
| 
 4 | Chất thải rắn sinh hoạt | 
 - Hoạt động sinh hoạt người dân | 
 
 | Khu vực lưu trữ, tiếp nhận CTRSH | Lâu dài: Do quá trình phân hủy các CTR diễn ra trong thời gian dài | 
| 
 
 5 | 
 CTRCNTT và CTNH | 
 | 
 
 | 
 Khu vực lưu trữ, tiếp nhận CTNH | Lâu dài: Do quá trình phân hủy các CTR diễn ra trong thời gian dài | 
| 
 | Nguồn tác động không liên quan đến chất thải | ||||
| 
 1 | 
 Tiếng ồn, độ rung | 
 - Các máy móc, phương tiện | 
 
 | - Khu vực thực hiện Dự án và khu dân cư lân cận | Trong thời gian Dự án vận hành | 
| 
 
 2 | Kinh tế- Xã hội, các ảnh hưởng khác | 
 - Các hoạt động chung của giai đoạn vận hành | 
 | - Khu vực thực hiện Dự án và khu dân cư lân cận | Trong thời gian Dự án vận hành | 
1.3.2. Quy mô, tính chất của chất thải phát sinh trong từng giai đoạn
1.4.    Các công trình và biện pháp bảo vệ môi trường của dự án
Bảng 8. Tổng hợp các công trình, biện pháp bảo vệ môi trường của Dự án
| TT | Công trình bảo vệ môi trường | Đơn vị | Khối lượng | 
| 1 | Thu gom thoát nước mưa | Hệ thống | 01 | 
| 2 | Thu gom thoát nước thải sinh hoạt | Hệ thống | 01 | 
| 3 | Trạm XLNT tập trung số 01 | m3/ng.đ | 2.400 | 
| 4 | Trạm XLNT tập trung số 02 | m3/ng.đ | 4.100 | 
| 5 | Khu lưu chứa CTRSH | m2 | 
 | 
| 6 | Khu lưu chứa CTRCNTT và CTNH | m2 | 
 | 
1.4.1. Hạng mục thoát nước mưa
- Tận dụng địa hình trong quá trình vạch mạng lưới thoát nước đảm bảo thoát nước triệt để trên nguyên tắc tự chảy.
- Mạng lưới thoát nước có chiều dài các tuyến rãnh thoát nước ngắn nhất, đảm bảo thời gian thoát nước mặt là nhanh nhất.
- Hạn chế giao cắt của hệ thống rãnh thoát nước với các công trình ngầm khác trong quá trình vạch mạng lưới.
- Độ dốc rãnh thoát nước cố gắng bám sát địa hình để giảm độ sâu chôn cống, đảm bảo điều kiện làm việc về thuỷ lực cũng như giảm khối lượng đào đắp cống.
- Hướng thoát nước: Phân chia các lưu vực thoát nước đảm bảo thoát nước mưa nhanh xuống trục cống tiêu thoát nước chính rồi thoát ra hồ điều hòa chạy trong khu đất rồi thoát chính ra sông Bến Lức.
Hệ thống thoát nước mưa thiết kế là hệ thống thoát nước riêng hoàn toàn giữa nước mưa và nước thải. Cống thoát nước được bố trí ở trên vỉa hè và về phía một bên hoặc hai bên đường giao thông khu vực, đảm bảo thoát nước mưa triệt để trên nguyên tắc tự chảy.
Toàn bộ khu vực quy hoạch là 01 lưu vực thoát nước với hướng thoát chính vào hồ điều hòa trong nội bộ khu đất. Các hồ điều hòa được liên thông mực nước để đảm bảo dòng chảy đều liên tục tạo vi khí hậu cho khu vực xung quanh.
- Phương án tuần hoàn nước cụ thể như sau:
+ Nước mưa chảy vào hồ sẽ bị tiêu hao do nước bị bốc hơi, do tưới nước rửa đường, do thấm và được bù lại bằng lượng nước thải đã xử lý và lượng nước trong các trận mưa tiếp theo. Trong cả dự án cần tạo ra các khu vực có cao độ mặt nước khác nhau để tạo chênh cao độ, tạo dòng chảy. Vị trí thấp nhất sẽ bố trí bơm để tuần hoàn nước về khu vực có cao độ cao nhất. Cao độ chênh nhau khoảng 0,5 m/1 bậc, chia thành 3 khu.
+ Nước mưa trong hồ đạt đến giới hạn mực nước lớn nhất sẽ chảy ra sông Bến Lức nhờ các cửa phai. Cửa phai có tác dụng trong việc điều tiết mực nước trong hồ để đảm bảo an toàn, ngoài ra còn có tác dụng ngăn xâm nhập mặn.
Mạng lưới hệ thống thoát nước cụ thể như sau:
+ Nước mưa từ các lô đất xây dựng công trình được thu gom vào các tuyến cống tròn ngầm bằng BTCT đặt ngầm ở phía trên vỉa hè thoát nước về hồ điều hòa.
+ Việc thu nước mưa ở sân, nơi đường giao thông không có độ dốc dọc và bãi đỗ xe được thực hiện bởi các giếng thu nước đặt đồng bộ với ga thăm (ga kỹ thuật) ven đường, khoảng cách trung bình các giếng là 25 m-30 m/giếng. Nước mưa từ các công trình xây dựng, được dồn về các họng thu nước rồi qua ga thăm chảy vào các cống thoát nước ra tuyến cống chính trên mạng lưới thoát nước có hướng thoát thẳng từ đường quy hoạch ra hồ điều hòa.
Hệ thống thoát nước được xây dựng với kết cấu cụ thể như sau:
+ Hệ thống thoát nước mưa sử dụng cống tròn bê tông cốt thép có kích thước từ D400, D600, D800, D1000, D1200 mm. Trên hệ thống thoát nước có bố trí các công trình kỹ thuật như: giếng thu nước mưa, giếng kiểm tra... theo quy định hiện hành. Cống được nối theo phương pháp nối đỉnh.
+ Hồ điều hòa được gia cố kè hai bên.
+ Độ dốc cống bám theo độ dốc của đường giao thông quy hoạch, tại những tuyến đường có độ dốc i dọc = 0,02% chọn độ dốc cống i cống = 1/D (D là đường kính của cống (mm)
+ Độ sâu chôn cống (tính từ mặt đường, hè đến đỉnh): Đối với cống trên vỉa hè. Độ sâu chôn cống tối thiểu = 0,5 m. Đối với cống dưới lòng đường. Độ sâu chôn cống tối thiểu >= 0,7 m cống.
1.4.2. Hạng mục thoát nước thải
- Sử dụng hệ thống thoát nước riêng hoàn toàn (nước mưa được thu gom theo hệ thống riêng).
- Xây dựng các bể tự hoại hợp vệ sinh cho từng công trình riêng biệt và tiến hành đấu nối từ các bể tự hoại ra ngoài mạng lưới thoát nước thải mới bên ngoài. Do đó phần lớn lưu lượng và hàm lượng BOD trong nước thải của khu vực nghiên cứu sẽ được xử lý sơ bộ. Do vậy việc thiết kế đường kính cống và độ dốc đặt cống sẽ được hiểu là nhằm vận chuyển nước thải đã được tiền xử lý. Điều này cũng có nghĩa là, cặn lắng trong cống sẽ được hạn chế một cách tối đa, khả năng tắc cống thoát nước cũng sẽ được hạn chế tối đa.
- Các tuyến cống thu gom nước thải cũng được đặt theo các tuyến đường, các ngõ, ngách nhằm thu gom được toàn bộ lượng nước thải trong đô thị. Các tuyến thu gom nước thải phải đảm bảo đặt gần nhà công trình nhất, có chiều dài tới trạm bơm ngắn nhất. Một cách tổng quát, tuyến cống thu gom nước thải sẽ được đặt phía bên trong và song song với tuyến cống thu nước mưa.
- Phân chia khu vực thiết kế làm 2 lưu vực thoát nước thải chính. Lưu vực 1 thu gom toàn bộ nước thải phía Đông của dự án gồm PK1, PK2, PK3, PK4, PK6 đưa về trạm xử lý số 1; Lưu vực 2 thu gom nước thải khu vực phân khu: PK5, PK7, PK8, PK9. Lưu vực 2 dẫn về trạm xử lý số 2.
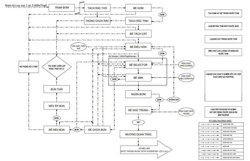
Công suất trạm xử lý số 1: 2.400 m3/ng.đ; Trạm xử lý số 2 là 4.100 m3/ng.đ
Nước thải trong khu vực nghiên cứu sau khi đi qua bể phốt xử lý cục bộ tại các công trình được thoát ra hệ thống thoát nước thải riêng biệt ở bên ngoài có kích thước cống: D300; D400; D500.
Toàn bộ nước thải sau khi đã được xử lý tại trạm xử lý, đảm bảo yêu cầu chất lượng đạt Quy chuẩn Quốc Gia đối với nước thải sinh hoạt cột A theo:QCVN 14-2008/BTNMT xả thải vào sông Bến Lức.
Nước thải chảy theo các tuyến cống dọc theo đường giao thông về trạm xử lý tập trung của khu vực thiết kế. Chiều sâu chôn cống điểm đầu tối thiểu là 0,5 m, chiều sâu chôn cống tối đa là 4 m.
Hệ thống đường cống thoát nước bao gồm các cỡ đường kính D300-D500 độ dốc tối thiểu 1/D. Các đoạn đường có độ dốc lớn, độ dốc ống bám sát với độ dốc đường giao thông và địa hình khu vực.
Tiêu chuẩn thoát nước tương tự như đối với cấp nước Báo cáo ĐTM khu công nghiệp Báo cáo ĐTM dự an đường giao thông PDF Báo cáo ĐTM Khu chung cư PDF Báo cáo ĐTM la gì Báo cáo ĐTM khu dân cư Mẫu báo cáo ĐTM mới nhất Chủ dự án có thể tư lập báo cáo ĐTM Báo cáo ĐTM dự AN đường giao thông
Tổng lưu lượng nước thải trong khu vực thiết kế: 6.500 m3/ngày.đêm. Được phân kỳ đầu tư như sau:
Hạng mục xây dựng của cụm bể xử lý số 01 được thiết kế cho tổng công suất 2.400 m3/ngày đêm, chia làm 2 cụm bể, công suất: 1.200 m3/ngày đêm (cho 1 cụm bể). Trong giai đoạn 1 sẽ đầu tư xây dựng toàn bộ trạm với tổng công suất 2.400m3/ngày đêm và phần thiết bị sẽ được đầu tư cho 1 cụm bể công cụm bể công suất: 1.200 m3/ngày đêm.
Hạng mục xây dựng của cụm bể xử lý số 02 được thiết kế cho tổng công suất 4.100 m3/ngày đêm, chia làm 4 cụm bể, công suất: 1.025 m3/ngày đêm (cho 1 cụm bể). Trong giai đoạn 1 sẽ đầu tư xây dựng toàn bộ trạm với tổng công suất 4.100m3/ngày đêm và phần thiết bị sẽ được đầu tư cho 2 cụm bể công cụm bể công suất: 1.050 m3/ngày đêm.
1.4.3. Hạng mục xử lý nước thải
Toàn bộ nước thải sinh hoạt từ các hộ gia đình, công trình công cộng có tổng lưu lượng 6.500 m3/ngày.đêm, được thu gom và xử lý tại 02 trạm XLNT tập trung có công suất lần lượt là 2.400 m3/ngày.đêm và 4.100 m3/ngày.đêm .
Phương án công nghệ SBR với thiết kế các công trình xử lý đặt chìm, bố trí cảnh quan, cây xanh được lựa chọn áp dụng cho trạm xử lý nước thải Khu đô thị sinh thái, thương mại du lịch tại xã Thanh Phú, huyện Bến Lức, tỉnh Long An gồm các quy trình được tóm tắt như sau:
Xử lý sơ bộ (Tách rác, tách cát, tách dầu mỡ) à Xử lý sinh học SBR (Loại bỏ chất hữu cơ, nito, photpho) à Khử trùng (Loại bỏ vi khuẩn).
Đây cũng là phương án công nghệ phù hợp xử lý nước thải đô thị đảm bảo được hiệu quả xử lý với quy mô công suất lớn với nhiều ưu điểm như sau:
Xử lý nước thải SBR giúp loại bỏ các tạp chất ô nhiễm cao;
Khử được cả các chất nitơ và photpho với hàm lượng cao trong nước thải;
Ít tốn diện tích;
Không cần xây dựng và lắp đặt bể lắng giúp tiết kiệm chi phí;
Nhờ tính tự động hóa nên dễ dàng kiểm soát, khắc phục sự cố;
Kết cấu đơn giản, dễ thiết kế, xây dựng và vận hành dễ dàng. Quy trình công nghệ XLNTSH của Dự án cụ thể như sau:
Xử lý bằng bể tự hoại tại hộ gia đình và công trình công cộng
Nước thải sinh hoạt tại các hộ dân, các công trình công cộng, dịch vụ được xử lý sơ bộ qua bể tự hoại trước khi thu gom về 02 trạm XLNT tập trung.
Bể tự hoại là công trình đồng thời làm 2 chức năng: Lắng và phân huỷ cặn lắng. Bể xử lý được thiết kế với cấu tạo bao gồm 3 ngăn: ngăn xử lý yếm khí, ngăn lắng ngang và ngăn xử lý hiếu khí tuỳ tiện. Cặn lắng được giữ lại trong bể từ 6 - 8 tháng, dưới ảnh hưởng của các vị sinh vật kỵ khí, các chất hữu cơ bị phân huỷ, một phần tạo thành các chất khí, một phần tạo thành các chất vô cơ hoà tan. Nước thải với thời gian lưu từ 2 - 4 ngày, dưới tác dụng của các vị sinh vật kỵ khí, các tác nhân ô nhiễm được phân huỷ rất cao.
Thu gom nước thải sinh hoạt
Sử dụng hệ thống thu gom nước thải tách riêng với hệ thống thu gom nước mưa.
Xây dựng các bể tự hoại hợp vệ sinh cho từng công trình riêng biệt và tiến hành đấu nối từ các bể tự hoại ra ngoài mạng lưới thoát nước thải mới bên ngoài. Nước thải trong khu vực nghiên cứu sau khi đi qua bể phốt xử lý cục bộ tại các công trình được thoát ra hệ thống thoát nước thải riêng biệt ở bên ngoài có kích thước cống: D300; D400; D500. Độ dốc tối thiể 1/D.
Các tuyến cống thu gom nước thải cũng được đặt theo các tuyến đường, các ngõ, ngách nhằm thu gom được toàn bộ lượng nước thải trong đô thị. Các tuyến thu gom nước thải phải đảm bảo đặt gần công trình nhất, có chiều dài tới trạm bơm ngắn nhất. Một cách tổng quát, tuyến cống thu gom nước thải sẽ được đặt song song với tuyến cống thu nước mưa. Chiều sâu chôn cống điểm đầu tối thiểu là 0,5 m, chiều sâu chôn cống tối đa là 4 m.
Phân chia khu vực thiết kế làm 2 lưu vực thoát nước thải chính. Lưu vực 1 thu gom toàn bộ nước thải phía Đông của dự án gồm PK1, PK2, PK3, PK4, PK6 đưa về trạm xử lý số 1; Lưu vực 2 thu gom nước thải khu vực phân khu: PK5, PK7, PK8, PK9. Lưu vực 2 dẫn về trạm xử lý số 2.
Thuyết minh công nghệ của trạm XLNT tập trung
Hình 5. Sơ đồ công nghệ Trạm XLNT số 01, Công suất: 2.400 m3/ngày.đêm
Xem thêm: Báo cáo đề xuất cấp giấy phép môi trường dự án nhà máy sản xuất sữa và các thực phẩm dinh dưỡng

CÔNG TY CP TƯ VẤN ĐẦU TƯ & THIẾT KẾ XÂY DỰNG MINH PHƯƠNG
Địa chỉ: Số 28B Mai Thị Lựu, Phường Đa Kao, Q.1, TPHCM
Hotline: 0903649782 - (028) 3514 6426
Email: nguyenthanhmp156@gmail.com
 

 
                                     
                                     
                                     
                                     
                                     
                                    
Xem thêm