Mẫu báo cáo đề xuất cấp giấy phép môi trường dự án nhà máy sản xuất sữa và các thực phẩm dinh dưỡng
Đầu tư nhà máy sản xuất sữa và các thực phẩm dinh dưỡng Nutifood công suất từ 402.500 tấn sản phẩm/năm lên 580.000 tấn sản phẩm/năm. Cơ quan thẩm định thiết kế xây dựng: Sở Xây dựng tỉnh Bình Dương. Cơ quan cấp các loại giấy phép có liên quan đến môi trường cửa dự án đầu tư: Bộ Tài nguyên và Môi trường.
Mẫu báo cáo đề xuất cấp giấy phép môi trường dự án nhà máy sản xuất sữa và các thực phẩm dinh dưỡng
Chương I THÔNG TIN CHUNG VỀ DỰ ÁN ĐẦU TƯ
1.1. Tên chủ dự án đầu tư:
1.2. Tên dự án đầu tư:
“ĐẦU TƯ NHÀ MÁY SẢN XUẤT SỮA VÀ CÁC THỰC PHẨM DINH DƯỠNG NUTIFOOD BÌNH DƯƠNG, CÔNG SUẤT TỪ 402.500 TẤN SẢN PHẨM/NĂM LÊN 580.000 TẤN SẢN PHẨM/NĂM”
- Địa điểm thực hiện dự án đầu tư: tỉnh Bình Dương.
- Cơ quan thẩm định thiết kế xây dựng: Sở Xây dựng tỉnh Bình Dương.
- Cơ quan cấp các loại giấy phép có liên quan đến môi trường cửa dự án đầu tư: Bộ Tài nguyên và Môi trường.
- Quyết định phê duyệt kết quả thẩm định báo cáo đánh giá tác động môi trường; các giấy phép môi trường thành phần:
+ Quyết định phê duyệt kết quả thẩm định báo cáo đánh giá tác động môi trường số 571/QĐ-BTNMT do Bộ tài nguyên và Môi trường cấp ngày 02 tháng 4 năm 2021 của Dự
án “Đầu tư nhà máy sản xuất sữa và các thực phẩm dinh dưỡng Nutifood Bình Dương, công suất từ 402.500 tấn sản phẩm/năm lên 580.000 tấn sản phẩm/năm” tại tỉnh Bình Dương của Công ty Cổ phần Thực Phẩm Dinh Dưỡng NutiFood;
+ Giấy phép xả nước thải vào nguồn nước do Ủy ban nhân dân tỉnh Bình Dương cấp.
+ Giấy phép khai thác, sử dụng nước dưới đất do Ủy ban nhân dân tỉnh Bình Dương cấp.
- Quy mô của dự án đầu tư (phân loại theo tiêu chí quy định của pháp luật về đầu tư công): dự án nhà máy sữa và các thực phẩm dinh dưỡng, quy mô tổng vốn đầu tư 500 tỷ đồng, phân loại dự án nhóm B, theo khoản III, mục B, Phụ lục I - Phân loại dự án đầu tư công, Nghị định số 40/2020/NĐ-CP ngày 06 tháng 4 năm 2020 của Chính phủ Quy định chi tiết thi hành một số điều của Luật đầu tư công.
1.3. Công suất, công nghệ, sản phẩm sản xuất của dự án đầu tư:
1.3.1. Công suất của dự án đầu tư:
Công suất sản xuất của Dự án chi tiết như sau:
Bảng 1. 2. Công suất sản xuất của dự án
|
STT |
Sản phẩm |
Đơn vị tính/năm |
Công suất |
|
1 |
Sữa nước UHT |
Tấn sản phẩm/năm |
280.000 |
|
2 |
Sản phẩm dinh dưỡng dạng bột và bột ăn dặm |
Tấn sản phẩm/năm |
35.000 |
|
3 |
Bột ngũ cốc |
Tấn sản phẩm/năm |
8.000 |
|
4 |
Sữa chua |
Tấn sản phẩm/năm |
19.500 |
|
5 |
Sữa đậu nành |
Tấn sản phẩm/năm |
60.000 |
|
6 |
Sữa chua uống các loại |
Tấn sản phẩm/năm |
30.000 |
|
7 |
Sữa đặc có đường |
Tấn sản phẩm/năm |
25.000 |
|
8 |
Nước trái cây, nước trà, nước yến |
Tấn sản phẩm/năm |
90.000 |
|
9 |
Cháo dinh dưỡng và sản phẩm ăn liền |
Tấn sản phẩm/năm |
1.000 |
|
10 |
Bánh flan |
Tấn sản phẩm/năm |
1.500 |
|
11 |
Dòng sản phẩm cà phê |
Tấn sản phẩm/năm |
30.000 |
|
Tổng công suất toàn nhà máy |
Tấn sản phẩm/năm |
580.000 |
|
1.3.2. Công nghệ sản xuất của dự án đầu tư:
Các quy trình sản xuất của công ty chủ yếu là tự động hóa cao, trừ một số công đoạn như chuẩn bị, nhập liệu và đóng thùng được thực hiện thủ công. Các công đoạn còn lại được thực hiện tự động bằng các máy trộn kín, hệ thống thanh trùng, hệ thống chiết rót tự động, hệ thống vận chuyển bằng băng chuyền tự động, hệ thống đóng gói tự động ... và khu vực sản xuất được bộ trí riêng biệt, giúp giảm phát thải bụi, tiếng ồn ra xung quanh và đồng thời kiểm soát nghiêm ngặt chất lượng sản phẩm. Nhà máy Nutifood Bình Dương đã được cấp giấy chứng nhận Hệ thống quản lý an toàn thực phầm FSSC, ISO 9001, OHSAS 18001, ISO 14001, FDA (tiêu chuẩn để xuất khẩu hàng hóa sang thị trường Mỹ) đạt theo tiêu chuẩn môi trường của Việt Nam, giấy xác nhận phòng chống cháy nổ, Trách nhiệm xã hội (BSCI).
Hiện nay, Công ty Cổ phần dinh dưỡng NutiFood hoạt động sản xuất với 11 dòng sản phẩm chính. Quy trình sản xuất cụ thể như sau:
1.3.2.1. Dòng sản phẩm sữa nước UHT
Dòng sản phẩm sữa nước UHT bao gồm các nhóm sản phẩm: sữa hoàn nguyên, sữa bột pha sẵn tiệt trùng, sữa tươi tiệt trùng.
1.3.2.1.1. Quy trình sản xuất sữa hoàn nguyên, sữa bột pha sẵn tiệt trùng
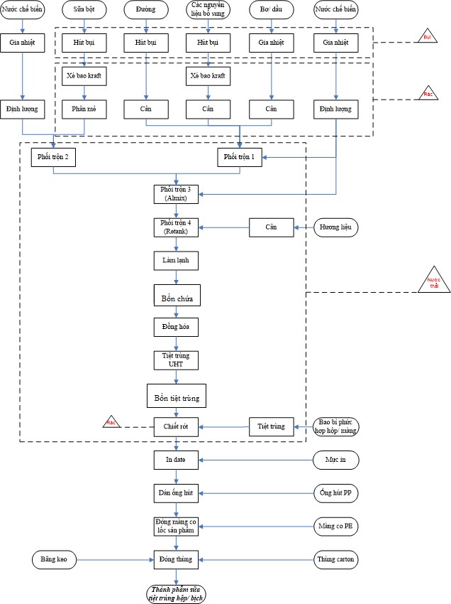
Hình 1. 2. Quy trình công nghệ sản xuất sữa hoàn nguyên, sữa bột pha sẵn tiệt trùng
Thuyết minh quy trình công nghệ sản xuất sữa hoàn nguyên, sữa bột pha sẵn tiệt trùng:
Quy trình công nghệ sản xuất sản xuất sữa hoàn nguyên, sữa bột pha sẵn tiệt trùng với các công đoạn sau:
Nguyên liệu sữa, đường thô sẽ được hút bụi vệ sinh và được xé vỏ bao kraft bên ngoài còn lại lớp bao PE sẽ chuyển vào trong phòng trộn theo từng mẻ bằng phương pháp thủ công. Các bao nguyên liệu sẽ được người công nhân cắt đổ vào trong bồn và điều chỉnh tốc độ trộn của máy là 30 vòng/ phút.
Trong máy trộn có chụp hút để thu gom bụi phát sinh từ quá trình nhập liệu. Bụi sau khi được thu gom theo hệ thống ống dẫn về thiết bị lọc túi vải xử lý.
Phòng trộn được thiết kế theo yêu cầu phòng sạch, kín và cách ly khu vực xung quanh. Không khí trong phòng được xử lý bằng hệ thống điều hòa không khí tập trung (ổn định nhiệt độ, độ ẩm, nồng độ bụi và mức độ vi sinh vật trong phòng theo quy định của GMP), lượng bụi phát sinh rất ít nên hiện nay một tuần lễ công ty vệ sinh lọc 1 lần.
- Trộn hoàn nguyên (Almix): Quá trình pha trộn nguyên liệu sữa bột và chất béo sữa các loại, nước chế biến (nước sạch sau khi xử lý qua hệ thống RO), có bổ sung phụ liệu, chuẩn bị đưa qua công đoạn xử lý nhiệt độ.
- Lọc và làm lạnh: Hạ nhiệt độ xuống 5oC và thông qua màng lọc 105 µm để chuyển vào bồn trữ.
- Đồng hóa: tiến hành đồng hóa dung dịch sữa ở áp suất 200/50bar, nhiệt độ trước đồng hóa 70 ÷ 76oC.
- Tiệt trùng UHT: tiệt trùng sản phẩm ở nhiệt độ 139oC trong 4 giây, nhiệt độ dòng sữa ra là 136oC.
- Chiết rót hộp/ bịch: sản phẩm sữa nước sau khi tiệt trùng được chứa vào bồn tiệt trùng và chiết vào các hộp/ bịch phức hợp đã được tiệt trùng sẵn bằng dung dịch H2O2 ở nồng độ từ 32% - 40%.
- Đóng thùng: Sản phẩm sau khi chiết rót được đóng thùng, chuyển lưu kho và xuất bán ra thị trường.
Trước và sau mỗi ca sản xuất, các bồn chứa sẽ được súc rửa và vệ sinh đường ống (CIP) để chuẩn bị cho ca sản xuất tiếp theo.
1.3.2.1.2. Quy trình sản xuất sữa tươi tiệt trùng
Hình 1. 3. Quy trình công nghệ sản xuất sữa tươi tiệt trùng
Thuyết minh quy trình công nghệ sản xuất sữa tươi tiệt trùng:
Quy trình công nghệ sản xuất sản xuất sữa tươi tiệt trùng với các công đoạn sau:
- Sữa tươi được vận chuyển từ xe bồn của công ty sẽ được nhân viên QC lấy mẫu kiểm tra các chỉ tiêu hóa lý.
- Sữa tiếp tục qua lọc và tách khí để tăng hiệu quả thanh trùng và cải thiện hương vị sản phẩm, sau đó được đo thể tích rồi lần lượt tiến hành qua các công đoạn: làm lạnh xuống từ 2 ÷ 50C, tách cặn ở nhiệt độ 45 ÷ 500C, gia nhiệt 60 ÷ 800C, bài khí, đồng hóa. Sau khi đồng hóa xong, sữa sẽ được thanh trùng ở 70 ÷ 750C trong 15 ÷ 20 giây, sau đó làm lạnh xuống nhỏ hơn 70C trữ tối đa trong 48 giờ trong bồn
- Các nguyên liệu bổ sung, đường, và vi chất khác sau khi được vệ sinh hút bụi và xé bao kraft trước khi đưa vào phòng cân, tại đây các nguyên liệu này sẽ được cân phân mẻ tùy theo công thức dinh dưỡng của từng loại sản phẩm. Các nguyên liệu này cùng với sữa tươi đã được xử lý và định lượng sẽ được đưa vào bồn phối trộn (Retank) theo thời gian quy định.
- Tiếp đến qua công đoạn lọc và trữ đệm trong bồn chứa trước khi qua đồng hóa ở áp suất 200/50 bar, nhiệt độ ở 60 ÷ 800C và qua công đoạn tiệt trùng UHT ở nhiệt độ 1380C trong 4 giây, sản phẩm sau khi tiệt trùng được chứa vào bồn tiệt trùng.
- Sản phẩm được rót vào các hộp/ bịch giấy phức hợp đã được tiệt trùng bằng dung dịch H2O2 ở nồng độ từ 32% - 40%.
- Sản phẩm sau khi chiết rót được dán ống hút, đóng màng co (nếu có) và đóng thùng, vận chuyển ra thị trường.
Trước và sau mỗi ca sản xuất, các bồn chứa sẽ được súc rửa và vệ sinh đường ống (CIP) để chuẩn bị cho ca sản xuất tiếp theo. Mẫu giấy phép môi trường nhà máy sản xuất Chi phí lập báo cáo đề xuất cấp giấy phép môi trường
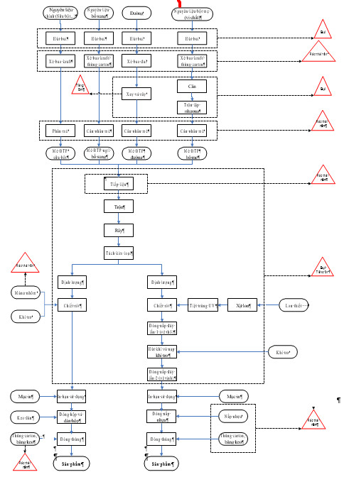
1.3.2.2. Dòng sản phẩm dinh dưỡng dạng bột và bột ăn dặm
Quy trình công nghệ sản xuất sản phẩm dinh dưỡng dạng bột và bột ăn dặm như sau:
Hình 1. 5. Quy trình công nghệ sản xuất sản phẩm dinh dưỡng dạng bột và bột ăn dặm
Thuyết minh quy trình công nghệ sản xuất sản phẩm dinh dưỡng dạng bột và bột ăn dặm:
Quy trình công nghệ sản xuất sản xuất sản phẩm dinh dưỡng dạng bột và bột ăn dặm với các công đoạn sau:
Các khu vực sản xuất của nhà máy sữa bột từ khu vực xé bao nguyên liệu đến khâu đóng gói cuối cùng được thiết kế là các phòng sạch theo yêu cầu của nguyên tắc GMP, không khí trong phòng sạch được lọc vi sinh, và kiểm soát độ ẩm, nhiệt độ và nồng độ bụi trước khi đưa vào phòng sạch.
Nguyên liệu của quy trình sản xuất sản phẩm dạng bột là các loại sữa bột, đường, chất xơ, vitamin khoáng chất, v.v. Các nguyên liệu này sau khi được kiểm tra đạt yêu cầu sẽ được chuyển vào khu vực sản xuất:
- Chuẩn bị nguyên liệu, phân mẻ nguyên liệu chính: Nguyên liệu sữa bột, maltodextrin, v.v…dạng nguyên bao sau khi được hút bụi vệ sinh, sẽ được xé vỏ bao giấy bên ngoài (nếu có lớp bao PE), sau đó sẽ chuyển vào khu vực phối trộn theo từng mẻ bằng phương pháp thủ công, …
- Chia nguyên liệu bổ sung: các nguyên liệu được rây bột trước khi cân đối với các nguyên liệu có hiện tượng vón cục, sau đó tiến hành cân phân mẻ chuyển bột đến bộ phận tiếp liệu. Để đảm bảo chất lượng sản phẩm, tránh các tiếp xúc bất lợi từ môi trường xung quanh như: bụi, vi khuẩn…và lưu giữ trong điều kiện độ ẩm ≤ 60%, nhiệt độ ≤ 25oC. Các khu vực sản xuất có lắp đặt hệ thống máy theo dõi nhiệt độ và độ ẩm để đảm bảo quản điều kiện lưu giữ nguyên liệu, không gây ảnh hưởng đến chất lượng sản phẩm.
- Xay đường: vệ sinh bao đường bên ngoài và chuyển vào phòng xay đường, tiến hành xay, rây và cân, chuyển vào khu vực phối trộn.
- Trộn bột mẹ (vi chất): các nguyên liệu vi chất như vitamin khoáng chất, hương liệu,..được tiến hành xay (nếu có), cân, rây và phối trộn thành hỗn hợp đồng nhất và chuyển vào khu vực phối trộn.
- Phối trộn: các bao nguyên liệu sẽ được người công nhân cắt đổ vào trong bồn và điều chỉnh tốc độ trộn của máy là 30 vòng/ phút. Trong máy trộn có chụp hút để thu gom bụi phát sinh từ quá trình nhập liệu. Bụi sau khi được thu gom theo hệ thống ống dẫn về thiết bị lọc túi vải xử lý.
- Đóng gói:
+ Đóng lon: các lon chứa được tiến hành lựa lon, xịt lon, khử trùng lon (bằng cách soi đèn UV), bỏ muỗng vào lon. Sau đó rót và cân định lượng sản phẩm theo từng loại như lon 400gr, lon 900gr… Sau đó tiến hành vê thô, hút chân không và nạp khí trơ, vê tinh.
+ Đóng gói, đóng hộp giấy: tiến hành đóng gói tự động, định lượng trong bao bì màng nhôm và in hạn sử dụng theo bảng quy định tên sản phẩm, hạn sử dụng và khối lượng tịnh. Bao bì hộp đã được in hạn sử dụng và cho muỗng vào, sau đó cho sản phẩm gói vào sản phẩm hộp giấy/lon rồi tiến hành đóng màng co.
- Đóng thùng: tiến hành đóng thùng, dán băng keo, cân thùng, tiến hành in hạn sử dụng. Thùng sản phẩm được lưu kho và phân phối trên thị trường.
- Trước và sau mỗi ca sản xuất, dây chuyền sản xuất sẽ được hút bụi vệ sinh để loại bỏ các phụ phẩm sót lại trong quá trình sản xuất.
Mẫu 47 đăng ký môi trường Mẫu báo cáo đề xuất cấp giấy phép môi trường Giấy phép môi trường cấp Bộ
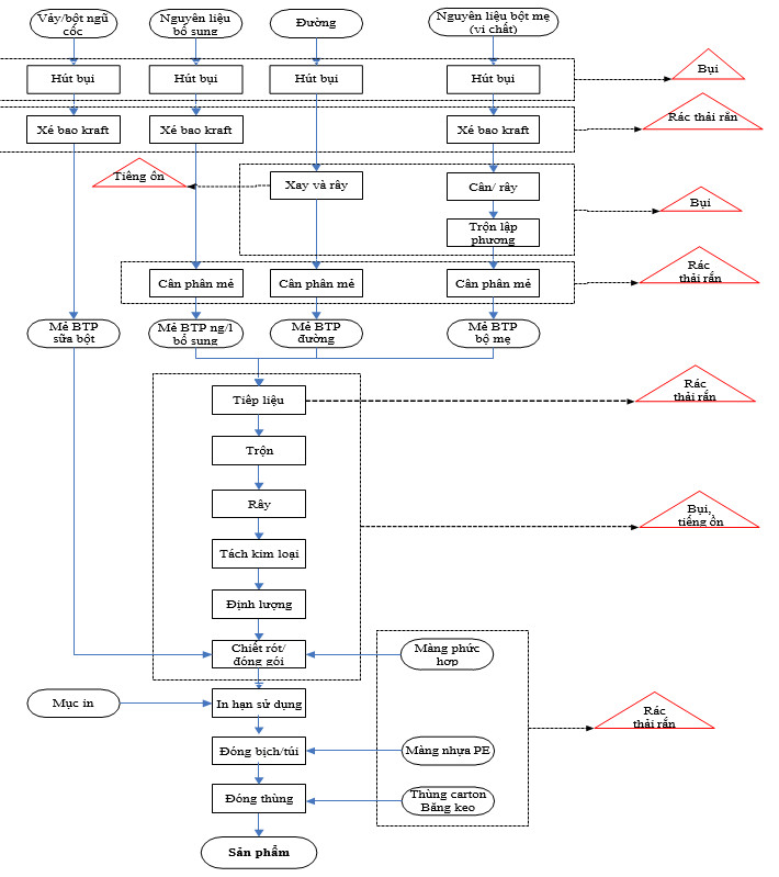
1.3.2.3. Quy trình công nghệ sản xuất bột ngũ cốc
Hình 1. 9. Quy trình công nghệ sản xuất bột ngũ cốc
Thuyết minh quy trình công nghệ sản xuất bột ngũ cốc:
Quy trình công nghệ sản xuất sản xuất bột ngũ cốc, bao gồm các công đoạn sau: Khu vực sản xuất các sản phẩm bột này được bố trí nằm trong nhà máy sữa bột.
Các khu vực sản xuất từ khu vực xé bao nguyên liệu đến khâu đóng gói cuối cùng được thiết kế là các phòng sạch theo yêu cầu của nguyên tắc GMP, không khí trong phòng sạch được lọc vi sinh, và kiểm soát độ ẩm, nhiệt độ và nồng độ bụi trước khi đưa vào phòng sạch.
Nguyên liệu của quy trình sản xuất ngũ cốc dinh dưỡng là các loại vảy/bột ngũ cốc, bột béo thực vật, đường, chất xơ, vitamin khoáng chất, v.v. Các nguyên liệu này sau khi được kiểm tra đạt yêu cầu sẽ được chuyển vào khu vực sản xuất:
- Chuẩn bị nguyên liệu, phân mẻ nguyên liệu chính: Nguyên liệu bột béo thực vật, v.v…dạng nguyên bao sau khi được hút bụi vệ sinh, sẽ được xé vỏ bao giấy bên ngoài (nếu có lớp bao PE), sau đó sẽ chuyển vào khu vực phối trộn theo từng mẻ bằng phương pháp thủ công,…
- Chia nguyên liệu bổ sung: các nguyên liệu được rây bột trước khi cân đối với các nguyên liệu có hiện tượng vón cục, sau đó tiến hành cân phân mẻ chuyển bột đến bộ phận tiếp liệu. Để đảm bảo chất lượng sản phẩm, tránh các tiếp xúc bất lợi từ môi trường xung quanh như: bụi, vi khuẩn,…và lưu giữ trong điều kiện độ ẩm ≤ 60%, nhiệt độ ≤ 25oC. Các khu vực sản xuất có lắp đặt hệ thống máy theo dõi nhiệt độ và độ ẩm để đảm bảo quản điều kiện lưu giữ nguyên liệu, không gây ảnh hưởng đến chất lượng sản phẩm.
- Xay đường: vệ sinh bao đường bên ngoài và chuyển vào phòng xay đường, tiến hành xay, rây và cân, chuyển vào khu vực phối trộn.
- Trộn bột mẹ (vi chất): các nguyên liệu vi chất như vitamin khoáng chất, hương liệu,..được tiến hành xay (nếu có), cân, rây và phối trộn thành hỗn hợp đồng nhất và chuyển vào khu vực phối trộn.
- Phối trộn: các bao nguyên liệu sẽ được người công nhân cắt đổ vào trong bồn và điều chỉnh tốc độ trộn của máy là 30 vòng/ phút. Trong máy trộn có chụp hút để thu gom bụi phát sinh từ quá trinh nhập liệu. Bụi sau khi được thu gom theo hệ thống ống dẫn về thiết bị lọc túi vải xử lý.
- Đóng gói: tiến hành đóng gói tự động với khối lượng 25g/ gói và đóng vào túi; Đóng gói dạng dây 10 gói/dây và cho vào túi.
- Đóng thùng: tiến hành đóng thùng, dán băng keo, cân thùng, tiến hành in hạn sử dụng. Thùng sản phẩm được lưu kho và phân phối trên thị trường.
- Trước và sau mỗi ca sản xuất, dây chuyền sản xuất sẽ được hút bụi vệ sinh để loại bỏ các phụ phẩm sót lại trong quá trình sản xuất.
1.3.2.4. Dòng sản phẩm sữa chua
Dòng sản phẩm sữa chua hiện hữu của nhà máy bao gồm: sữa chua hộp, sữa chua ăn.
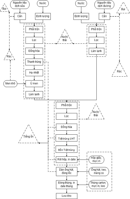
1.3.2.4.1. Quy trình công nghệ sản xuất sữa chua hộp
Hình 1. 13. Quy trình công nghệ sản xuất sữa chua hộp
Thuyết minh quy trình công nghệ sản xuất sữa chua hộp:
Quy trình công nghệ sản xuất sản xuất sữa chua với các công đoạn sau: Quá trình phối trộn và lên men dịch sữa:
Nước được định lượng và gia nhiệt bơm vào bồn, cho nguyên liệu trộn dịch sữa (gồm sữa bột tách kem/sữa bột nguyên kem, AMF, …) vào, bật cánh khuấy để các nguyên liệu được hòa tan và hydrat hóa hoàn toàn.
Chuyển dịch dịch sữa qua lọc, đồng hóa và thanh trùng.
Làm nguội dịch sữa, chuyển vào bồn ủ, tiến hành cấy men và lên men sản phẩm.
Sau khi lên men đạt, chuyển dịch sữa lên men sang hệ thống làm lạnh và phối trộn với dịch đường.
Quá trình phối trộn dịch đường:
Nước được định lượng và gia nhiệt chuyển vào bồn. Nhiệt độ nước cao giúp hòa tan chất ổn định và loại bỏ một số vi sinh vât tạp nhiễm trong quá trình sản xuất.
Các nguyên liệu phối trộn dịch đưởng như đường RS, Fructose Syrup, vi chất, chất ổn định…được cho vào bồn, bật cánh khuấy để quá trình hòa tan hoàn toàn.
Chuyển dịch đường qua hệ thống làm lạnh. Phối trộn bán thành phẩm:
Phối trộn dịch sữa lên men và dịch đường với nhau.
Chuyển bán thành phẩm qua lọc, đồng hóa ở áp suất 200 bar, tạo dung dịch đồng nhất, không tách béo.
Tiến hành nâng nhiệt và chuyển qua hệ thống tiệt trùng UHT, sau đó làm lạnh nhanh ở bồn tiệt trùng.
Đóng gói:
Chuyển bán thành phẩm qua máy rót, tiến hành đóng hộp.
Chuyển chai sang hệ thống in ngày, dán ống hút, đóng lốc, đóng thùng và in date thùng.
Xếp pallet, lưu kho và kiểm tra các chỉ tiêu đảm bảo tiêu chuẩn của Bộ Y Tế trước khi đưa ra thị trường.
Trước và sau mỗi ca sản xuất, các bồn chứa sẽ được súc rửa và vệ sinh đường ống (CIP) để chuẩn bị cho ca sản xuất tiếp theo.
1.3.2.4.2. Quy trình công nghệ sản xuất sữa chua ăn
Sơ đồ công nghệ sản xuất sữa chua ăn:
Hình 1.15. Quy trình sản xuất sữa chua ăn
Thuyết minh quy trình công nghệ sản xuất sữa chua ăn:
Quy trình công nghệ sản xuất sản xuất sữa chua ăn với các công đoạn chính sau:
- Chuẩn bị nguyên liệu: nước, sữa tươi, đường, nguyên liệu khác … trong đó các nguyên liệu ở dạng bao, sau khi được hút bụi vệ sinh, sẽ được xé vỏ bao giấy bên ngoài còn lại lớp bao PE sẽ chuyển vào trong phòng trộn, cân định lượng cho từng mẻ trộn và trộn bằng phương pháp thủ công. Đối với nguyên liệu lỏng (như sữa tươi) sẽ được chuyển vào khu vực phối trộn bằng hệ thống bơm và đường ống tiệt trùng ….
- Phối trộn hỗn hợp 01: bao gồm nước và chất ổn định. Chất ổn định được cân định lượng từ ngoài, cho vào bồn phối trộn mà tại đó nước đã được định lượng tự động. Hỗn hợp vừa được phối trộn, vừa được gia nhiệt.
- Phối trộn hỗn hợp 02: bao gồm hỗn hợp 01, sữa tươi, sữa bột và các nguyên liệu còn lại. Sau khi phối trộn, sẽ qua hệ thống lọc trước khi đồng hóa, thanh trùng.
- Làm nguội: hỗn hợp sau khi thanh trùng, sẽ qua hệ thống hạ nhiệt độ và cấy men.
- Lên men và ủ: cho hệ men vào hỗn hợp, và ủ trong vòng 5 - 8 giờ.
- Sản phẩm sau khi ủ lên men được hạ nhiệt làm lạnh, sau đó được trữ trong bồn chứa.
- Nha đam được chuẩn bị và thanh trùng riêng.
- Chiết rót: bằng máy chiết rót sữa chua ăn của Châu Âu, sau đó ghép màng nắp, in mã trên vỉ.
- Đóng thùng, thành phẩm: mỗi vỉ sữa chua ăn có 04 hộp, được cho vào thùng giấy carton, in mã trên thùng, chất pallet và cho vào trữ trong kho mát.
Trước và sau mỗi ca sản xuất, các bồn chứa và hệ thống đường ống sẽ được súc rửa và vệ sinh đường ống (CIP) để chuẩn bị cho ca sản xuất tiếp theo.
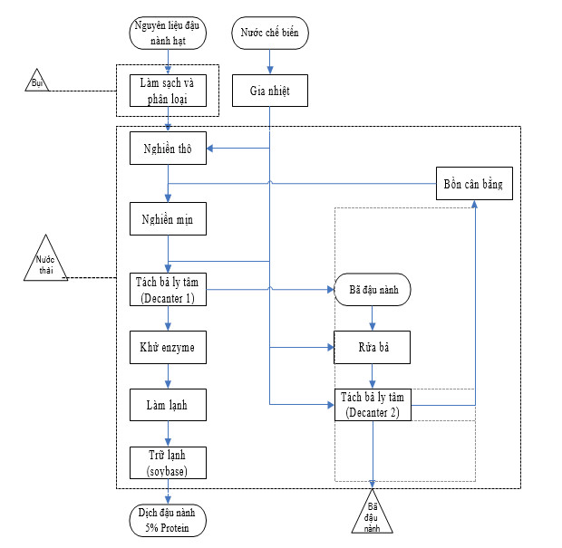
1.3.2.5. Quy trình công nghệ sản xuất sữa đậu nành
Sơ đồ công nghệ trích ly sữa đậu nành:
Hình 1. 16. Quy trình công nghệ trích ly sữa đậu nành
Thuyết minh quy trình công nghệ trích ly sữa đậu nành:
Quy trình công nghệ trích ly sữa đậu nành với các công đoạn sau:
- Hạt đậu nành nguyên liệu sau khi mua về từ các nhà cung cấp trong và ngoài nước được làm sạch qua sàng để loại bỏ các hạt đậu nành không đạt chất lượng và các tạp chất. Hạt đậu nành đạt chất lượng sẽ được hút vào hai silo (200 tấn/ silo) để lưu trữ.
- Các nguồn nguyên liệu đậu nành khác nhau (thành phần dinh dưỡng khác nhau) sẽ được trộn theo tỷ lệ quy định.
- Hạt đậu nành được cấp vào phễu để tiến hành nghiền thô và nghiền mịn cùng với nước ở nhiệt độ khoảng 70oC, dịch đậu đi qua ống lưu nhiệt ở thời gian 150 giây trước khi vào thiết bị tách bã.
- Ở công đoạn tách bã, bã sẽ được rửa, nghiền, và tách bã lần 2, dung dịch nước rữa bã và dịch đậu nành sẽ được sử dụng trở lại và bơm vào phễu trước khi đưa vào công đoạn nghiền. Bã thải đậu nành sẽ được chứa trong silo kín và sẽ được bán cho khách hàng khác để tận dụng làm thức ăn gia súc. Toàn bộ bã đậu phát sinh sẽ được chuyển giao ngay cho đơn vị thu mua, thời gian lưu bã đậu trong silo trong vòng 1 ca làm việc 8 giờ và không lưu giữ quá 24 giờ.
Mẫu báo cáo đề xuất cấp giấy phép môi trường. Mẫu số 40 giấy phép môi trường. Mẫu giấy phép môi trường cấp huyện. Mẫu đăng ký môi trường cấp xãGiấy phép môi trường. Cấp giấy phép môi trường. Mẫu 47 đăng ký môi trường. Hình ảnh giấy phép môi trường
- Dịch đậu nành (5% protein) sau khi tách bã sẽ được chuyển qua công đoạn tách enzyme, rồi được làm lạnh và lưu trữ không quá 24 giờ trong bồn.
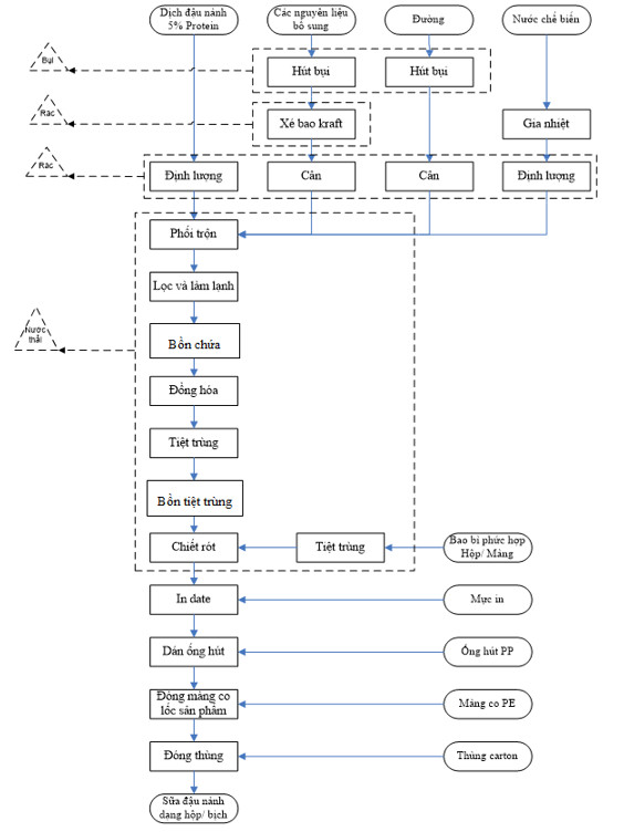
Sơ đồ công nghệ sản xuất sữa đậu nành:
Hình 1. 19. Quy trình công nghệ sản xuất sữa đậu nành
Thuyết minh quy trình công nghệ sản xuất sữa đậu nành:
Quy trình công nghệ sản xuất sữa đậu nành với các công đoạn sau:
- Dịch đậu nành (5% protein) sẽ được phối trộn với các nguyên liệu bổ sung (vitamin, khoáng, .v.v.) và các phụ gia khác cùng với nước sạch ở nhiệt độ 40 ÷ 55OC.
- Bán thành phẩm sữa đậu nành sẽ được qua công đoạn lọc, làm lạnh và lưu trữ trong bồn chứa không quá 12 giờ trước khi qua công đoạn đồng hóa ở áp suất 200 bar để làm tan nhỏ các chất béo có trong sữa đậu nành.
- Tiếp theo, bán thành phẩm sữa đậu nành sẽ qua công đoạn tiệt trùng ở nhiệt độ khoảng 139OC trong thời gian 4 giây, rồi chuyển qua bồn tiệt trùng ở thời gian không quá 28 giờ và không quá 25OC.
- Bán thành phẩm sữa đậu nành sẽ được chiết rót vào hộp (110ml, 180ml) và bịch sau khi đã tiệt trùng bao bì bằng dung dịch H2O2 ở nồng độ từ 32% - 40%.
Các hộp/ bịch sữa đậu nành được đóng gói vào thùng carton, và lưu kho ở nhiệt độ bình thường trước khi phân phối đến Trung tâm phân phối và các nhà bán lẻ.
Trước và sau mỗi ca sản xuất, các bồn chứa sẽ được súc rửa và vệ sinh đường ống (CIP) để chuẩn bị cho ca sản xuất tiếp theo.
1.3.2.6. Dòng sản phẩm sữa chua uống các loại
Dòng sản phẩm sữa chua uống các loại được đầu tư mới bao gồm: sữa chua chai nhựa PET, sữa chua chai nhựa HDPE, sữa chua men sống.
Sản phẩm sữa chua chai nhựa PET, sữa chua chai nhựa HDPE khác nhau ở công đoạn tiệt trùng đóng gói:
- Sản phẩm sữa chua chai nhựa PET: bộ tiệt trùng (tiệt trùng UHT) - rót - đóng
gói
- Sản phẩm sữa chua chai nhựa HDPE: bộ tiệt trùng (tiệt trùng UHT) - rót - nồi
tiệt trùng (tiệt trùng retort) - đóng gói.
Nhu cầu sản xuất sản phẩm sữa chua chai nhựa PET, sữa chua chai nhựa HDPE tùy thuộc vào yêu cầu của thị trường, sản phẩm sữa chua chai nhựa HDPE thường áp dụng cho thị trường nước ngoài.
Bộ tiệt trùng: Công nghệ tiệt trùng UHT (Ultra-high-temperature processing): quy trình tiệt trùng thực phẩm dạng lỏng ở nhiệt độ siêu cao (khoảng trên 135 oC), trong thời gian cực ngắn (từ 2-5 giây).
Nồi tiệt trùng: Công nghệ tiệt trùng Retort: là công nghệ tiệt trùng dùng trong chế biến thực phẩm có độ axit thấp và ở đó các bao bì chịu được nhiệt, cho phép sản phẩm chiết rót vào bao bì, làm kín trước khi đưa vào thiết bị nồi gia nhiệt tiệt trùng. Thiết bị nồi gia nhiệt này gọi là “Retort”.
Xem thêm: Báo cáo ĐTM dự an chăn nuôi gà thịt công nghệ cao

CÔNG TY CP TƯ VẤN ĐẦU TƯ & THIẾT KẾ XÂY DỰNG MINH PHƯƠNG
Địa chỉ: Số 28B Mai Thị Lựu, Phường Đa Kao, Q.1, TPHCM
Hotline: 0903649782 - (028) 3514 6426
Email: nguyenthanhmp156@gmail.com







Xem thêm