Mẫu đơn xin cấp giấy phép môi trường trại lợn
Giấy phép môi trường Trang trại , Giấy phép môi trường trại lợn. Mẫu đơn xin cấp giấy phép môi trường trang trại lợn.
Mẫu đơn xin cấp giấy phép môi trường trại lợn
MỤC LỤC
DANH MỤC CÁC TỪ VÀ CÁC KÝ HIỆU VIẾT TẮT..................................3
DANH MỤC CÁC BẢNG ..........................................4
DANH MỤC CÁC HÌNH VÀ SƠ ĐỒ..................................5
Chương I THÔNG TIN CHUNG VỀ DỰ ÁN ĐẦU TƯ......................................6
1.1. Tên chủ dự án đầu tư....6
1.2. Tên dự án đầu tư: Trang trại chăn nuôi heo thịt Ricky Farms 79....................6
1.3. Công suất, công nghệ, sản phẩm sản xuất của cơ sở..............................6
1.3.1. Công suất hoạt động của cơ sở………………………………6
1.3.2. Công nghệ sản xuất của cơ sở……………………………….7
1.3.3. Sản phẩm của dự án đầu tư:…………………………9
1.4. Nguyên liệu, nhiên liệu, vật liệu, phế liệu, điện năng, hóa chất sử dụng, nguồn cung cấp
điện, nước của dự án đầu tư................................................................9
1.5 Các hạng mục công trình của dự án......................................13
Chương II SỰ PHÙ HỢP CỦA CƠ SỞ VỚI QUY HOẠCH, KHẢ NĂNG CHỊU TẢI CỦA MÔI TRƯỜNG...........16
2.1. Sự phù hợp của cơ sở với quy hoạch bảo vệ môi trường quốc gia, quy hoạch tỉnh, phân vùng môi trường...................................16
2.2. Sự phù hợp của cơ sở đối với khả năng chịu tải của môi trường ..................16
Chương III KẾT QUẢ HOÀN THÀNH CÁC CÔNG TRÌNH, BIỆN PHÁP BẢO VỆ MÔI TRƯỜNG CỦA CƠ SỞ ............18
3.1. Công trình, biện pháp thoát nước mưa, thu gom và xử lý nước thải...............................18
3.1.1. Thu gom, thoát nước mưa........................................18
3.1.2. Thu gom, thoát nước thải............................................19
3.1.2.1. Nước thải sinh hoạt................................................................19
3.1.2.2. Nước thải sản xuất .....................................................19
3.1.3. Xử lý nước thải ...........................................................................20
3.1.3.1. Nước thải sinh hoạt..............................................20
3.1.3.2. Nước thải sản xuất .......................................21
3.2. Công trình, biện pháp xử lý bụi, khí thải.....................................42
3.3. Công trình lưu giữ, xử lý chất thải rắn thông thường......43
3.3.1. Chất thải rắn sinh hoạt ................................................43
3.3.2. Chất thải rắn sản xuất........................................................44
3.4. Công trình, biện pháp lưu giữ, xử lý chất thải nguy hại...........44
3.5. Công trình, biện pháp giảm thiểu tiếng ồn, độ rung......................47
3.6. Phương án phòng ngừa, ứng phó sự cố môi trường ...................47
Chương IV NỘI DUNG ĐỀ NGHỊ CẤP GIẤY PHÉP MÔI TRƯỜNG...........56
4.1. Nội dung đề nghị cấp phép đối với nước thải.....................56
4.2. Nội dung đề nghị cấp phép đối với khí thải:.................................57
4.3. Nội dung đề nghị cấp phép đối với tiếng ồn, độ rung: ...............57
Chương V KẾ HOẠCH VẬN HÀNH THỬ NGHIỆM CÔNG TRÌNH XỬ LÝ CHẤT THẢI VÀ CHƯƠNG TRÌNH QUAN TRẮC MÔI TRƯỜNG CỦA DỰ ÁN....59
5.1. Kế hoạch vận hành thử nghiệm công trình xử lý chất thải.........59
5.2. Chương trình quan trắc chất thải .............................59
5.3. Kinh phí thực hiện quan trắc môi trường hằng năm.......................60
Chương VI CAM KẾT CỦA CHỦ CƠ SỞ
PHỤ LỤC BÁO CÁO.....................................................................63
Giấy phép môi trường Trang trại , Giấy phép môi trường trại lợn
THÔNG TIN CHUNG VỀ DỰ ÁN ĐẦU TƯ
1.1. Tên chủ dự án đầu tư:
1.2. Tên dự án đầu tư: Trang trại chăn nuôi heo thịt Ricky
Địa điểm cơ sở:
Quyết định tỉnh Gia Lai về việc phê duyệt báo cáo đánh giá tác động môi trường dự án “Trang trại chăn nuôi heo Ricky”
Quy mô của dự án đầu tư:
Dự án đầu tư thuộc đối tượng quy định tại khoản 2 Điều 39 của Luật BVMT năm 2020 đã được UBND tỉnh Gia Lai phê duyệt kết quả thẩm định báo cáo ĐTM nên thuộc thẩm quyền cấp GPMT của UBND tỉnh Gia Lai theo quy định tại Điểm c khoản 3 Điều 41 Luật Bảo vệ môi trường năm 2020.
1.3. Công suất, công nghệ, sản phẩm sản xuất của cơ sở
1.3.1. Công suất hoạt động của cơ sở
Không thay đổi so với ĐTM được phê duyệt theo Quyết định số 355/QĐ-UBND ngày 30/7/2020 của UBND tỉnh Gia Lai; cụ thể:
- Quy mô dự án: 16.000 con heo thịt/ đợt (1 năm 2 đợt)
- Duy trì ổn định 16.000 con heo trong dự án. (4.000 heo cai sữa; 8.000 heo từ 10-20 tuần tuổi; 4.000 heo từ 20 tuần tuối đến xuất bán)
- Dự án lựa chọn mục tiêu chăn nuôi heo thịt phục vụ cho hệ thống của Công ty Cổ phần chăn nuôi C.P Việt Nam như sau:
+ Nuôi heo khoảng 5,5 tháng thì xuất bán.
1.3.2. Công nghệsản xuất của cơ sở
Hình thức chăn nuôi: Chăn nuôi heo tập trung, chuồng kín lạnh.
Hình 1: Sơ đồ công nghệ chăn nuôi heo thịt
Hình 2: Sơ đồ quy trình chăn nuôi heo thịt
Thuyết minh quy trình chăn nuôi heo thịt:
- Heo con nhập về được khử trùng cả xe, đàn heo và cả người tham gia vận chuyển để loại bỏ những mầm bệnh trên đường vận chuyển, sau đó phân bố các con heo giống vào các nhà nuôi heo bằng đường lùa heo vào chuồng.
- Đường lùa heo phải bằng phẳng, khô sạch và lùa heo nhẹ nhàng tránh làm hỏng móng heo.
- Heo con đuợc chuyển về 4 chuồng kín có kích thước mỗi chuồng là 14m x 50m, chuồng chia thành 5 ô, mỗi ô có kích thước 14m x 10m.
- Tại các ô nuôi có bố trí sàn gỗ cách mặt đất 10 - 15cm, vách ngăn cao 60cm và bố trí hệ thống đèn sưởi ấm để sưởi ấm cho heo con khi mới được nhập về.
Heo cai sữa sau khi được nuôi tại 04 chuồng cách ly sẽ được kiểm tra, xét nghiệm các mầm bệnh. Kết quả xét nghiệm cho thấy đàn heo hoàn toàn khỏe mạnh sẽ được đưa về 12 chuồng nuôi heo thịt.
- Quy trình chăn nuôi heo được thể hiện các bước chính
: Ngày 1:
Pha nước cho uống Elestrolyte, Đường Glucose (liên tục 3 ngày đầu).
+ Cho ăn: Cám nhão: 1 Kg (chia 3 lần ăn).
+ Nếu heo có dị ứng thời tiết thì dung Chlorphenilamin, chích 0,5 mg/kg thể trọng(10mg/1 ml cho 20 kg thể trọng), đường miệng: 2 viên cho vào cám (5 mg/kg thể trọng).
+ Loại cám cho ăn: Protect Feed, Meditek2, Hitek (GF07), Higain (HP044), 5 sao (9044).
+ Trộn thuốc vào thức ăn: 7 - 14 ngày: Amoxiciline; Marflo; Tylan; Flophenicol + Doxyciline; Enrofloxacine;
Ngày 2: Cho ăn cám nhão: 1,5- 1,7 Kg/con (chia 5 lần ăn/ ngày).
Ngày 3: Cho ăn cám nhão : 2,2 Kg/con (chia 5 lần ăn/ ngày).
Ngày 4 trở đi: Cho ăn tự do (cám khô). Công nhân trong trang trại chăn nuôi sẽ mang từng bao cám trọng lượng 50kg đổ vào các máng ăn để heo ăn tự do, máng ăn được bố trí sát đƣờng luồng của chuồng nuôi để đảm bảo công nhân không phải đi vào ô nuôi và đảm bảo vệ sinh ô nuôi hạn chế dịch bệnh.
Lưu ý : - Heo nhập về trại khách hàng (Cai sữa, HB GF24) sau 48h phải đƣợc tiêm 100% Vaccine Tai xanh loại tốt.
- Heo không tắm trong 2 tuần đầu.
- Xịt thuốc sát trùng 2 lần/ tuần.
Heo được uống nước qua vòi tự động cao 25cm từ mặt sàn, ăn trong
máng ăn bằng gang tròn, bố trí 03 máng ăn trên 02 ô nuôi heo. Nhiệt độ chuồng nuôi từ 28 - 320C, ẩm độ 65 - 70%. Ngày cho heo ăn 3-4 bữa vào các thời gian 6 giờ sáng, 11 giờ, 17 giờ, hoặc 20 giờ. Khoảng 2-3 ngày thì tăng dần lượng thức ăn, cho heo ăn hết khẩu phần sử dụng máng ăn tự động thường xuyên được cọ rửa sạch sẽ trước khi cho heo ăn và thường xuyên có nước sạch cho heo. Heo nuôi ở chuồng heo con khoảng 60 ngày tuổi sẽ đạt khoảng 18-20 kg; chi tiết khối lượng thức ăn cho heo theo thời kỳ được thể hiện chi tiết tại bảng 1.7 bảng tổng hợp thành phần dinh dưỡng thức ăn cho heo.
- Chuồng nuôi heo: Được thiết kế kín, lạnh. Hướng Tây của chuồng nuôi được bố trí tấm làm mát có hệ thống cấp nước tuần hoàn đảm bảo nước luôn luôn luân chuyển
qua tấm làm mát. Phía Đông chuồng nuôi bố trí 2 quạt hút công nghiệp nhằm mục đích hút không khí đi qua các tấm làm mát để thay thế khí thải, mùi hôi của chuồng nuôi bằng không khí sạch và đảm bảo giao động nhiệt độ trong chuồng nuôi luôn ổn định từ 280C đến 300C.
- Từ 60 ngày tuổi đến 150 ngày tuổi heo được chăm sóc theo quy trình heo nhỡ đến xuất chuồng.
- Heo uống nước qua vòi tự động cao 25cm từ mặt sàn, mỗi ô nuôi bố trí 5 vòi nước tự động, vòi nước được bố trí tại ngăn tắm + chứa phân của ô nuôi;
- Heo được tắm, uống nước và thải phân tại cùng một ngăn trong ô nuôi, ngăn này cho diện tích dài x rộng = 10m x 0,7m, ngăn này được thiết kế thấp hơn mặt bằng ô nuôi 10cm để tiện dọn vệ sinh và đảm bảo ô nuôi luôn khô thoáng.
- Heo được luyện tập thói quen thải phân và nước tiểu vào ngăn tắm + chứa phân, hàng ngày công nhân sẽ lùa phân và nước tiểu của heo thông qua cửa thoát phân ở cuối ngăn để vào mương thoát phân dẫn về hầm biogas.
1.3.3. Sản phẩm của dự án đầu tư:
Sản phẩm đầu ra của trang trại chăn nuôi là heo thịt thƯơng phẩm, dự tính mỗi đợt xuất chuồng sẽ có 16.000 con heo, một năm xuất chuồng 2 đợt, mỗi con có khối lượng từ 90kg đến 112,5kg/con. Khối lượng heo xuất bán lớn nhất trong năm là 16.000 x 2 x 112,5 kg = 3.600.000 kg = 3.600 tấn heo.
Nguồn tiêu thụ sản phẩm do Công ty Cổ phần chăn nuôi CP Việt Nam bao tiêu.
Ngoài ra, trang trại chăn nuôi còn tận dụng khí biogas từ hầm biogas sử dụng cho mục đích đun nấu. Đồng thời lượng phân thu từ máy ép phân và sẽ bán lại cho các cơ sở thu mua sản xuất phân vi sinh.
1.4. Nguyên liệu, nhiên liệu, vật liệu, phế liệu, điện năng, hóa chất sử dụng, nguồn cung cấp điện, nước của dự án đầu tư
Chương II SỰ PHÙ HỢP CỦA CƠ SỞ VỚI QUY HOẠCH, KHẢ NĂNG CHỊU TẢI CỦA MÔI TRƯỜNG
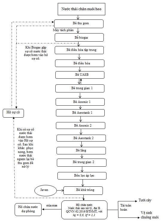
Thuyết minh sơ đồ công nghệ:
Bể thu gom tập trung:
Trước khi đưa vào xử lý trong bể Biogas, phân và nước thải (nước vệ sinh chuồng, nước tiểu, nước uống rơi vãi) từ khu vực chuồng nuôi sẽ đƣợc thu gom bằng các hệ thống mương dẫn về bể thu gom tập trung. Nước thải được dẫn về Bể thu gom. Tại đây phân có kích thước lớn sẽ được hòa trộn với nước thải bằng mô-tơ khuấy. Để tránh tính trạng nghẹt bơm của máy tách phân. Với thời gian lưu trữ tại bể thu gom tập trung là 2 ngày, ta có thể xây dựng bể thu gom với kích thước như sau:
Bể thu gom được xây bằng gạch, trát xi măng xung quanh, với diện tích 144m2, do nền trát xi măng nên chống thất thoát nước thải chưa qua xử lý ra môi trường ra bên ngoài vì vậy không cần lót nền.
4.1. Nội dung đề nghị cấp phép đối với nước thải
4.2. Nội dung đề nghị cấp phép đối với khí thải:
4.3. Nội dung đề nghị cấp phép đối với tiếng ồn, độ rung:
Xem thêm: Mẫu giấy phép môi trường dự án nhà máy sản xuất viên nén gỗ xuất khẩu

CÔNG TY CP TƯ VẤN ĐẦU TƯ & THIẾT KẾ XÂY DỰNG MINH PHƯƠNG
Địa chỉ: Số 28B Mai Thị Lựu, Phường Đa Kao, Q.1, TPHCM
Hotline: 0903649782 - (028) 3514 6426
Email: nguyenthanhmp156@gmail.com


Xem thêm