Mẫu giấy phép môi trường trang trại vịt
Mẫu cấp giấy phép môi trường trang trại vịt quy mô 96000 con. Chủ dự án nuôi gia công vịt thịt cho công ty Cổ phần chăn nuôi CP Việt Nam theo mô hình dự án đầu tư chăn nuôi vịt công nghiệp
Mẫu đơn xin giấy phép môi trường trang trại chăn nuôi vịt
Chương 1 THÔNG TIN CHUNG VỀ DỰ ÁN ĐẦU TƯ
Tên chủ dự án đầu tư
Tên dự án đầu tư
Công suất, công nghệ, sản phẩm sản xuất của dự án đầu tư
Công suất của dự án đầu tư
Công nghệ sản xuất của dự án đầu tư
Sản phẩm của dự án đầu tư
Nguyên liệu, nhiên liệu, vật liệu, điện năng, hóa chất sử dụng, nguồn cung cấp điện, nước của dự án đầu tư
Chương 2 SỰ PHÙ HỢP CỦA DỰ ÁN ĐẦU TƢ VỚI QUY HOẠCH, KHẢ NĂNG CHỊU TẢI CỦA MÔI TRƯỜNG
Sự phù hợp của dự án đầu tư với quy hoạch bảo vệ môi trường quốc gia, quy hoạch tỉnh, phân vùng môi trường
Sự phù hợp của dự án đầu tư đối với khả năng chịu tải của môi trường
Chương 3 KẾT QUẢ HOÀN THÀNH CÁC CÔNG TRÌNH, BIỆN PHÁP BẢO VỆ MÔI TRƯỜNG CỦA DỰ ÁN ĐẦU TƯ
Công trình, biện pháp thoát nước mưa, thu gom và xử lý nước thải
Thu gom, thoát nước mưa
Thu gom, thoát nước thải
Xử lý nước thả
Các biện pháp xử lý nước thải khác
Công trình, biện pháp xử lý bụi, khí thải
Công trình xử lý bụi, khí thải
Các biện pháp, xử lý khí thải, mùi hôi
Công trình, biện pháp lưu giữ, xử lý chất thải rắn thông thường
Công trình lưu giữ chất thải rắn thông thường
Biện pháp quản lý chất thải rắn thông thường
Công trình, biện pháp lưu giữ, xử lý chất thải nguy hại
Chủng loại, khối lượng chất thải phát sinh
Công trình lưu giữ và biện pháp thu gom CTNH tại trang trại
Công trình, biện pháp giảm thiểu tiếng ồn, độ rung
Phương án phòng ngừa, ứng phó sự cố môi trường trong quá trình vận hành thử nghiệm và khi dự án đi vào vận hành
Phòng chống dịch bệnh lan truyền
Biện pháp vệ sinh, khử trùng tiêu độc định kỳ
Phòng bệnh bắt buộc cho đàn vịt
Biện pháp phòng, chống cháy nổ, hỏa hoạn
Đối với sự cố ở hệ thống xử lý nước thải
Các nội dung thay đổi so với quyết định phê duyệt kết quả thẩm định báo cáo đánh giá tác động môi trường
Chương 4 NỘI DUNG ĐỀ NGHỊ CẤP GIẤY PHÉP MÔI TRƯỜNG
Nội dung đề nghị cấp phép đối với nước thải
Nội dung đề nghị cấp phép đối với khí thải
Nội dung đề nghị cấp phép đối với tiếng ồn, độ rung
Chƣơng 5 KẾ HOẠCH VẬN HÀNH THỬ NGHIỆM CÔNG TRÌNH XỬ LÝ CHẤT THẢI VÀ CHƯƠNG TRÌNH QUAN TRẮC MÔI TRƯỜNG CỦA DỰ ÁN
Kế hoạch vận hành thử nghiệm công trình xử lý chất thải của dự án
Thời gian dự kiến vận hành thử nghiệm
Kế hoạch quan trắc chất thải, đánh giá hiệu quả xử lý của các công trình,
thiết bị xử lý chất thải
Chương trình quan trắc chất thải (tự động, liên tục và định kỳ) theo quy định của pháp luật
Chương trình quan trắc môi trường định kỳ
Chương trình quan trắc tự động, liên tục chất thải: không có
Kinh phí thực hiện quan trắc môi trường hằng năm
Chương 6 CAM KẾT CỦA CHỦ DỰ ÁN ĐẦU TƯ
Mẫu giấy phép môi trường trang trại vịt
Chương 1 THÔNG TIN CHUNG VỀ DỰ ÁN ĐẦU TƯ
1.1. Tên chủ dự án đầu tư:
1.2. Tên dự án đầu tư:
- Tên dự án: TRANG TRẠI CHĂN NUÔI VỊT THÀNH AN QUY MÔ 96.000 CON.
- Địa điểm thực hiện dự án: tỉnh Bình Thuận.
1.3. Công suất, công nghệ, sản phẩm sản xuất của dự án đầu tư:
1.3.1. Công suất của dự án đầu tư:
- Tổng số lượng vịt thịt nuôi bình quân 6 lứa/năm, mỗi lứa 96.000 con, tương đương con/năm.
- Quy mô diện tích đất của dự án: 104.328 m2 (một trăm linh bốn ngàn ba trăm hai mươi tám mét vuông), trong đó diện tích chuồng trại là 16.172 m2 (mười sáu ngàn một trăm bảy mưới hai mét vuông), diện tích ao hồ xử lý nước là 11.766,00 m2 ( mười một ngàn bảy trăm sáu mươi sáu mét vuông).
Các hạng mục công trình đã xây dựng hoàn thiện. Liệt kê theo bảng sau:
Bảng 1-1 Các hạng mục công trình hiện hữu
|
STT |
Hạng mục công trình |
Diện tích (m2) |
Ghi chú |
|
Hạng mục công trình chính (chuồng trại) |
|
||
|
1 |
Trại vịt ( khu 1, 04 trại) |
7.680 |
Đã xây dựng hoàn thiện 7 trại, 01 trại đang xây dựng |
|
2 |
Trại vịt ( khu 2, 04 trại) |
7.680 |
|
|
Tổng |
15.360 |
||
|
Hạng mục Nhà điều hành, kỹ thuật |
|
||
|
3 |
Nhà ở công nhân, WC, Phòng kỹ thuật |
244 |
Chưa xây dựng |
|
4 |
Nhà điều hành |
217 |
Chưa xây dựng. |
|
5 |
Nhà bảo vệ (03 nhà) |
28.8 |
Chưa xây dựng. |
|
6 |
Cổng nhân viên |
|
Chưa xây dựng |
|
7 |
Cổng xe có tải trọng lớn |
5.85 |
Chưa xây dựng |
|
8 |
Nhà tắm sát trùng nhân viên |
14,65 |
Chưa xây dựng |
|
9 |
Nhà sát trùng xe |
53 |
Đã xây dựng |
|
10 |
Nhà giặt |
63 |
Chưa xây dựng |
|
11 |
Nhà kho |
120 |
Chưa xây dựng |
|
12 |
Nhà ăn |
175 |
Chưa xây dựng |
|
13 |
Trạm hạ điện |
56 |
Đã xây dựng |
|
|
|
|
|
|
|
|
|
14 |
Trạm đặt máy phát điện dự phòng |
153 |
Đã xây dựng |
|
|
15 |
Kho chứa thức ăn, kho dụng cụ |
120 |
Đã xây dựng |
||
|
16 |
Nhà nghỉ trực |
100 |
Đã xây dựng |
||
|
17 |
Đài nước, tháp nước sử dụng rửa chuồng. |
12,50 |
Đã xây dựng |
||
|
18 |
Hồ chứa nước sinh hoạt |
25 x4 |
Đã xây dựng |
||
|
Tổng |
1.412,8 |
|
|||
|
Hạng mục xử lý nƣớc thải, rác thải, hầm Biogas |
|
||||
|
19 |
Hệ thống xử lý nước thải |
250 |
Đã xây dựng |
||
|
20 |
Ao lắng 1 |
1500 |
Đã xây dựng |
||
|
21 |
Ao lắng 2 |
1500 |
Đã xây dựng |
||
|
22 |
Ao lắng 3 |
2000 |
Đã xây dựng |
||
|
23 |
Ao chứa nước mưa ( 3ao) |
4350 |
Đã xây dựng |
||
|
24 |
Nhà hủy xác vịt chết |
16 |
Đã xây dựng |
||
|
25 |
Hầm biogas |
625 |
Đã xây dựng |
||
|
26 |
Hồ chứa bùn |
125 |
Đã xây dựng |
||
|
Tổng |
10.366 |
|
|||
|
27 |
Đường giao thông, bãi dừng |
12.931,70 |
Đã xây dựng |
||
|
28 |
Bãi đỗ xe |
814 |
Đã xây dựng |
||
|
29 |
Đất trống trồng cây xanh |
60.847.3 |
Đang trồng cây |
||
|
30 |
Đất đường quy hoạch |
4.000 |
Đang xây dựng |
||
|
Tổng diện tích đất |
104.328 |
|
|||
Mẫu báo cáo đề xuất cấp giấy phép môi trường trang trại vịt, mẫu cấp giấy phép môi trường
- Các công trình được xây dựng theo các tiêu chuẩn đảm bảo đúng theo trình tự thiết kế của Quy cách xây dựng như sau:
- Nhà nuôi vịt được chia làm 2 khu ( khu 1 và khu 2): Dự án xây dựng 8 dãy nhà nuôi vịt, mỗi dãy chuồng dài 120m rộng 16m, chia làm 2 khu cách nhau 200m và mỗi chuồng cách nhau 16m. Kết cấu chuồng nuôi được láng vữa và đánh bóng M100 đá 4x6 dày 10cm. Lót móng lớp bê tông 4x6 dày 10cm, xây gạch táp lô dày 10cm vữa M75, lót sàn bằng Inoc dưới mặt nền chuồng 1m, cột dầm tấm đan bằng bê tông đá 1x2 M200, mái lợp tôn kém sóng vuông dày 0,45 mm, xà gồ thép C, trần đóng bằng tôn lạnh. Bố trí 8 quạt công suất 2HP làm mát tại đầu hồi mỗi chuồng và 8 máy điều hòa nhiệt độ. Dưới nền, gắn hệ thống quét phân khô tự động. Bố trí hệ thống cho ăn, uống tự động.
- Nhà hủy xác vịt chết có diện tích 16m2. Sàn, tường xây gạch, nền cao hơn mặt đất 0.6m, có mái tone che kín và được chia thành chia làm 4 ngăn, có cửa công tác.
- Hai Hầm Biogas có kích thước 2x 10 x 25 x6 (m), thể tích 3.000m3. Bờ hầm có độ dốc 1:1, taluy 450; rãnh lấp chân bạt 1m:1m. Đáy hầm, bờ hầm, mặt trên lót và phủ HDPE chống thấm.
- Hồ chứa bùn thải từ hầm biogas có kích thước 25mx5mx1m = 125m3. Hồ được xây âm đất 0.5m, và xây nổi trên mặt đất 0.5m. Đáy hố rải lớp rỏi 0.3m, trên lớp bê tông cốt thép có đục lỗ để nước từ bùn rỉ xuống. Đáy có ống thoát nước. Nước thoát tự chảy sang ao lắng 1 để vào hệ thống xử lý nước thải.
- Ao chứa nước mưa gồm có 3 ao, 2 ao lắng nước mưa và 01 ao chứa nước mưa sau lắng. Kích thức ao lắng 1 là 60mx30mx3m; ao lắng nuớc mưa 2 có kích thước 30mx25mx3m; ao 3 chứa nước mưa sau xử lý có kích thước 60mx30mx6m. Bờ hồ tạo dốc 1: 1 (taluy 450). Nền đất tự nhiên đầm chặt.
Hệ thống xử lý nước thải có diện tích 250m2, xây gạch, bê tông cốt thép.
Hồ chứa nước thải gồm 3 hồ với tổng diện tích 5000m2.
Các công trình khác đều có nền bê tông cốt thép, tráng vữa xi măng, tường xây gạch, tráng vữa xi măng và có mái tôn.
Công nghệ sản xuất của dự án đầu tư:
-Trại có 8 dãy chuồng, mỗi dãy nuôi 12.000 con. Vịt nuôi theo hình thức thả đàn.
-Thả đàn cuốn chiếu cách 20 ngày thả 2 chuồng và nuôi 45 ngày thì xuất chuồng, 15 ngày tiếp theo là thời gian vệ sinh chuồng.
a. Quy trình sản xuất
Hình 1-2 Quy trình chăn nuôi vịt thịt
* Mô tả quy trình chăn vịt tại trang trại:
- Chủ dự án nuôi gia công vịt thịt cho công ty Cổ phần chăn nuôi CP Việt Nam theo mô hình dự án đầu tư chăn nuôi vịt công nghiệp. Quy trình chăn nuôi vịt thịt tại dự án được áp dụng mô hình chuồng lạnh và kín, mô hình nuôi vịt công nghiệp hiện đại nhất hiện nay, tuân thủ tuyệt đối theo yêu cầu kỹ thuật trong chăn nuôi và điều kiện vệ sinh chuồng trại và bảo vệ môi trường của công ty CP.
- Chuồng được làm mát bằng hệ thống quạt hút và tấm làm mát giải nhiệt. Lưới mắt cáo được dùng lót sàn nơi vịt ở để thuận tiện thu phân vịt từ bên dưới. Chuồng có hệ thống thoát nước để thu gom nước thải khi vệ sinh chuồng.
- Nguồn thức ăn và thuốc thú y là thức ăn công nghiệp do công ty CP cung cấp. Vịt giống nhập về trại do công ty CP cấp.
- Vịt giống nhập về trại được nuôi cách ly trong 10 ngày đầu. Vịt từ 1-5 ngày tuổi được nuôi sưởi ấm ở nhiệt độ 370C và giảm dần mỗi ngày 10C cho đến ngày thứ 6 thì ngưng sưởi ấm. Nhiệt sưởi ấm được lấy từ bóng đèn điện 250W. Mỗi dãy chuồng được trang bị 20 bóng.
- Sau giai đoạn cách ly, vịt được nhập trại nuôi dưỡng theo 2 giai đoạn:
+ Giai đoạn 1: nuôi từ 7- 13 ngày tuổi và có trọng lượng từ 1-1,5kg. Thức ăn cho giai đoạn này có nhiều protein, khoáng chất và vitamin.
+ Giai đoạn 2: vịt được nuôi từ 25 – 30 ngày tuổi và có trọng lượng trung bình 1,8 – 2kg. Thức ăn trong giai đoạn này có nhiều glucid, lupid. Sau 42 -45 ngày, trọng lượng vịt đạt 3,2 – 3,5 kg sẽ được cho xuất chuồng.
* Các hoạt động chính trong quá trình chăn nuôi
- Phương thức cung cấp thức ăn và nước uống cho vịt
Công ty CP cung cấp 100% thức ăn chăn nuôi công nghiệp đậm đặc dạng cám viên khô cho trang trại. Cám được đóng bao 50kg. Cám được cung cấp vào các máng ăn tự động dạng silo 8kg cho vịt ăn, mỗi ô chuồng có 3 máng ăn tự động. Thức ăn được bổ sung mỗi ngày.
- Nước cho vịt uống được phân phối tự động bằng hệ thống cấp nước được bố trí dọc 2 bên tường chuồng và dẫn xuống các máng uống tự động được đạt dọc theo chiều dài chuồng. Máng uống tự động có núm uống tự động đáp ứng đủ nhu cầu nước uống của vịt, đảm bảo được môi trường chuồng nuôi khô ráo, không bị đọng nước.
Giấy phép môi trường trang trại chăn nuôi vịt
- Phương thức thu gom và xử lý chất thải:
Mặt nền chuồng được láng vữa xi măng, cách nền 1m là sàn lưới mắt cáo để vịt ở. Dưới sàn lưới này có bố trí máy quét phân tự động. Lượng phân dính bám trên nền chuồng được xịt rửa sau khi xuất chuồng. Nước thải này được thu gom về hố thu gom phân và nước thải, qua hầm bioga, sau đó qua hệ thống xử lý nước thải để xử lý đạt yêu cầu trước khi thải vào hồ chứa nước sau xử lý.
c. Phương thức vệ sinh, khử trùng
Hoạt động khử trùng tại trang trại bao gồm:
- Khử trùng xe vào trại: Tại cổng chính của trại có bố trí một hố xát trùng xe. Xe ra vào trại được phun xát trùng bằng nước vôi pha loãng nồng độ 30%. Nước vôi được thay 3 ngày 1 lần, lượng vôi pha vào hố sát trùng khoảng 24kg/lần. Trước khuôn viên nhà điều hành trại có bố trí nhà sát trùng xe có hệ thống ống xịt trên trần xe, 2 bên và dưới gầm xe. Ngoài ra còn có nhà khử trùng xe để phun sương khử trùng. Thuốc sát trùng sử dụng là thuốc bestaquan hoặc virkon pha loãng ở nồng độ 0,1%.
- Khử trùng người ra vào trại: Người ra vào trại được thay quần áo chuyên dụng, vào phòng khử trùng để được phun sương khử trùng bằng dung dịch bestaquan hoặc virkon pha loãng ở nồng độ 0,1%. Đầu dãy chuồng có bố trí hố chứa nước có pha thuốc sát trùng nồng độ 0,1% để sát trùng giày dép. Nước từ hố này được thay mỗi ngày. Lượng thuốc pha khử trùng cho người và xe trung bình khoảng 8,5lít/ngày. Vậy lượng nước thải ra từ quá trình khử trùng trung bình mỗi ngày là 0,85m3/ngày.
- Vệ sinh, khử trùng chuồng trại:
+ Khử trùng định kỳ: Đối với chuồng trại được vệ sinh định kỳ, sau khi vệ sinh chuồng trại, bên trong sử dụng vòi phun, phun thuốc sát trùng bằng dung dịch betaquam hoặc virkon pha loãng ở nồng độ 0,1% với liều lượng 150- 200ml/m2 sàn, phun 1 lần/ngày. Diện tích chuồng trại là 15.872 m2, lượng thuốc pha khử trùng trung bình khoảng 2,5lít/ngày.
+ Khử trùng định kỳ: Dự án sử dụng nước vôi pha loãng với nồng độ 10 – 20% để phun toàn bộ bên ngoài chuồng nuôi định kỳ 1 lần/tuần. Liều lượng phun khoảng 200ml.m2 sàn, lượng vôi pha khử trùng trung bình khoảng 35 kg/lần khử trùng.
Mẫu giấy phép môi trường dự án đầu tư trang trại chăn nuôi vịt
+ Sau khi xuất hết tất cả vịt trong một hay một số ô liền nhau, các ô chuồng này được tổng vệ sinh bao gồm trần, sàn, tường, thiết bị, dụng cụ dùng trong chuồng. trại sử dụng vôi bột để khử trùng chuồng trại, lượng vôi khử trùng khoảng 200g/m2 sàn, với diện tích 15.872m2, tổng lượng vôi dùng sát trùng toàn bộ trại sau xuất chuồng là 2.520kg. Lượng vôi sát trùng dùng cho toàn bộ trại một năm là 7.560kg. Sau khi khử trùng bằng vôi bột 2-3 ngày, quét dọn vôi sạch sẽ mới cho vịt mới vào. Dụng cụ, thiết bị chăn nuôi được khử trùng bằng thuốc sẽ được đưa vào sử dụng sau ít nhất 12 giờ.
Sản phẩm của dự án đầu tư:
Vịt nuôi lấy thịt, khi xuất chuồng có trọng lượng đạt 3,2 – 3,5 kg/con.
-Nguyên liệu, nhiên liệu, vật liệu, điện năng, hóa chất sử dụng, nguồn cung cấp điện, nước của dự án đầu tƣ:
-Nguyên, nhiên, vật liệu (đầu vào)
-Nhu cầu cấp nước
-Nguồn cung cấp nước cho trang trại
Chương 2 SỰ PHÙ HỢP CỦA DỰ ÁN ĐẦU TƯ VỚI QUY HOẠCH, KHẢ NĂNG CHỊU TẢI CỦA MÔI TRƯỜNG
Sự phù hợp của dự án đầu tư với quy hoạch bảo vệ môi trường quốc gia, quy hoạch tỉnh, phân vùng môi trường:
2.2 Sự phù hợp của dự án đầu tư đối với khả năng chịu tải của môi trường :
2-1 Dự án trang trại vịt Thành An
Chương 3 KẾT QUẢ HOÀN THÀNH CÁC CÔNG TRÌNH, BIỆN PHÁP BẢO VỆ MÔI TRƯỜNG CỦA DỰ ÁN ĐẦU TƯ
Công trình, biện pháp thoát nƣớc mƣa, thu gom và xử lý nước thải:
Thu gom, thoát nước mưa:
Hình 3-1 Sơ đồ thu gom, thoát nước mưa tại trang trại
- Thu nước mưa trên mái
- Thu nước mưa chảy tràn trên mặt đất
- Thu gom, thoát nước thải:
+ Nước thải sát trùng.
+ Nước thải sinh hoạt.
Bảng 3-2 Hệ thống đường ống thu gom nước thải sinh hoạt
Xử lý nước thải:
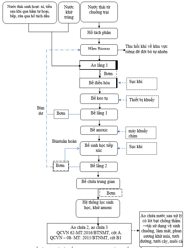
Quy trình xử lý nước của trang trại được mô tả tóm lược qua sơ đồ sau:
Hình 3-5 Sơ đồ công nghệ hệ thống xử lý nước thải công suất 70m3/ngày đêm
+Thuyết minh công nghệ
Nước thải sinh hoạt
Hầm tự hoại
Nước thải từ xí được xử lý sơ bộ tại các hầm tự hoại trước khi đưa về hệ thống xử lý.
Trang trại có 3 hầm tự hoại có kết cấu gạch có trát vữa xi măng chống thấm, nắp
bê tông cốt thép, xây âm hoàn toàn dưới đất, kích thước mỗi hầm là D x R x H = 3,5mx4mx1,8m =25,2 m3. Tổng thể tích của 3 hầm là 75,6m3.
Nguyên tắc hoạt động của bể là lắng cặn và phân hủy kỵ khí cặn lắng, cặn lắng được giữ lại trong bể trên 12 tháng, dưới ảnh hưởng của các vi sinh vật, các chất hữu cơ bị phân giải, một phần được tạo thành các chất khí và một phần tạo thành các chất vô cơ hòa tan. Hiệu quả xử lý của bể này theo chất lơ lửng đạt 65 - 70% và BOD5: 60 -65%.
+ Ngăn 1: ngăn tiếp nhận và lắng cặn, kích thước LxBxH = 2mx4mx1,8m
+ Ngăn 2: ngăn phân hủy yếm khí, kích thước LxBxH= 1,5m x2mx1,8m
+ Ngăn 3: ngăn lắng, kích thước LxBxH=1,5mx2mx1,8m
Nước thải ở nhà ăn có chứa nhiều dầu mỡ, để không bị tắt nghẹt đường ống, chủ trại dùng hố tách dầu để tách bớt dầu ra khỏi nước thải. Hố được xây bằng gạch, trát vữa chống thấm, nắp đan bê tông cốt thép, mặt đan bằng mặt đất, kích thước là 1m x 1,5m x 1m= 1,5m3 .
Hố tách phân
Trại có hai hố tách phân, kích thước mỗi hố là 2mx2mx2m được xây bằng gạch, vữa xi măng chống thấm thành và đáy. Sau khi vệ sinh chuồng, phân vịt được máy cào tự động theo nước dẫn về hố tách phân. Tại đây, phần nước bên trên theo cống chảy sang hầm Biogas, phân chìm bên dưới được xúc đưa sang sân chứa bùn. Nước thải từ sân chứa bùn theo ống PVC D90 chảy ngược về lại hố tách phân.
Hầm biogas
Trại có hai hầm Biogas. Mỗi hầm nhận nước thải chăn nuôi từ 4 dãy chuồng. Kích thước mỗi hầm 10 x 25 x6 (m), tổng thể tích của hai hầm là 3.000m3. Bờ hầm có độ dốc 1:1, taluy 450; rãnh lấp chân bạt 1m:1m. Đáy hầm, bờ hầm, mặt trên lót và phủ HDPE chống thấm. Toàn bộ nước thải chăn nuôi đã được tách một phần phân, còn lại được đưa vào xử lý tại hầm biogas trước khi nước theo ống PVC D90 chảy sang ao lắng 1. Tại hầm biogas, phần lớn chất hữu cơ trong nước thải được xử lý, giảm đáng kể lượng khí độc phát sinh, diệt các mầm bệnh trong nước thải, khoảng 50-60% COD và 70-80% cặn lơ lửng bị loại bỏ.
Xem thêm: Mẫu giấy phép môi trường dự án trang trại heo

CÔNG TY CP TƯ VẤN ĐẦU TƯ & THIẾT KẾ XÂY DỰNG MINH PHƯƠNG
Địa chỉ: Số 28B Mai Thị Lựu, Phường Đa Kao, Q.1, TPHCM
Hotline: 0903649782 - (028) 3514 6426
Email: nguyenthanhmp156@gmail.com




Xem thêm